LEMON Manuals: Even more car manuals for everyone
Home >> Ford >> 2018 >> Explorer Platinum >> Repair and Diagnosis >> Steering >> Steering Column >> Description And Operation >> Steering Column - System Operation and Component Description >> System Diagram

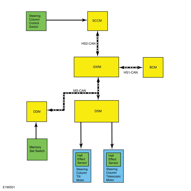
System Diagram

GFD330449Courtesy of FORD MOTOR COMPANY