LEMON Manuals: Even more car manuals for everyone
Home >> Ford >> 2018 >> Edge Sport >> Repair and Diagnosis (Single Page) >> Heating, Ventilation & A/C (HVAC) >> HVAC Control Systems >> Climate Control System - General Information (1 Of 2) >> Description And Operation >> Climate Control System - Vehicles With: Dual Automatic Temperature Control (DATC) - System Operation and Component Description >> System Operation >> System Diagram

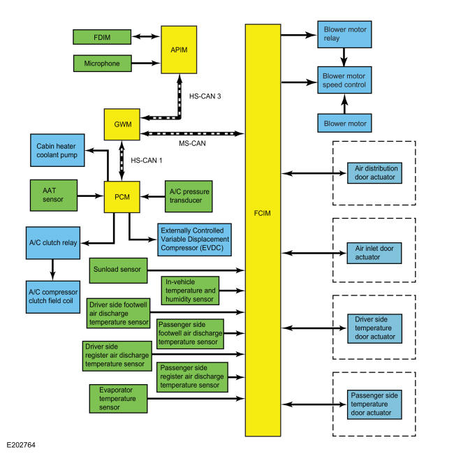
System Diagram

GFD282357Courtesy of FORD MOTOR COMPANY
GFD282358Courtesy of FORD MOTOR COMPANY
Item Description
1 FDIM
2 Microphone
3 APIM
4 GWM
5 Ambient Air Temperature (AAT) sensor
6 PCM
7 A/C pressure transducer
8 A/C clutch relay
9 A/C compressor clutch field coil
10 Externally Controlled Variable Displacement Compressor (EVDC)
11 Sunload sensor
12 In-vehicle temperature and humidity sensor
13 Driver side footwell air discharge temperature sensor
14 Passenger side footwell air discharge temperature sensor
15 Driver side register air discharge temperature sensor
16 Passenger side register air discharge temperature sensor
17 Evaporator temperature sensor
18 FCIM
19 Cabin heater coolant pump
20 Air distribution door actuator
21 Driver side temperature door actuator
22 Passenger side temperature door actuator
23 Air inlet door actuator
24 Blower motor relay
25 Blower motor speed control
26 Blower motor