LEMON Manuals: Even more car manuals for everyone
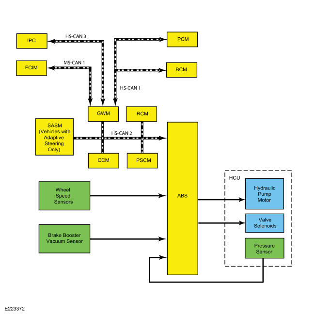
Home >> Ford >> 2018 >> Edge Sport >> Repair and Diagnosis (Single Page) >> Brakes >> Traction Control >> Anti-Lock Brake System (Abs) And Stability Control >> Description And Operation >> Anti-Lock Brake System (ABS) and Stability Control - System Operation and Component Description >> System Operation >> System Diagram >> ABS Module

ABS Module

GFD277348Courtesy of FORD MOTOR COMPANY
GFD277349Courtesy of FORD MOTOR COMPANY
Item Description
1 Hydraulic pressure sensor
2 HCU
3 ABS module
4 Hydraulic pump motor
5 Brake booster vacuum sensor
6 Wheel speed sensors
7 Hydraulic valve solenoids
8 GWM
9 RCM
10 PSCM
11 BCM
12 CCM
13 PCM
14 SASM (Vehicles with Adaptive Steering Only)
15 IPC
16 FCIM