LEMON Manuals: Even more car manuals for everyone
Home >> Ford >> 2017 >> Fusion S >> Repair and Diagnosis (Single Page) >> Steering >> Steering Column (Except Hybrid) >> Description And Operation >> Steering Column - System Operation and Component Description >> System Operation >> System Diagram

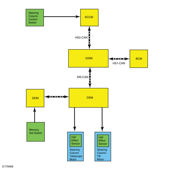
System Diagram

GFD190598Courtesy of FORD MOTOR COMPANY