LEMON Manuals: Even more car manuals for everyone
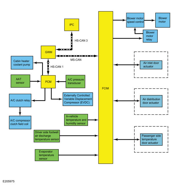
Home >> Ford >> 2017 >> Fusion S >> Repair and Diagnosis (Single Page) >> Heating, Ventilation & A/C (HVAC) >> HVAC Control Systems >> Climate Control System - General Information (Except Hybrid) >> Description And Operation >> Climate Control System - Vehicles With: Electronic Manual Temperature Control (EMTC) - System Operation and Component Description >> System Operation >> System Diagram

System Diagram

GFD195589Courtesy of FORD MOTOR COMPANY