LEMON Manuals: Even more car manuals for everyone
Home >> Ford >> 2017 >> Escape S >> Repair and Diagnosis (Single Page) >> Heating, Ventilation & A/C (HVAC) >> HVAC Control Systems >> Climate Control System - General Information >> Description And Operation >> Climate Control System - Vehicles With: Dual Automatic Temperature Control (DATC) - System Operation and Component Description >> System Operation >> System Diagram

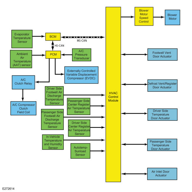
System Diagram

GFD184558Courtesy of FORD MOTOR COMPANY