LEMON Manuals: Even more car manuals for everyone
Home >> Ford >> 2017 >> Edge Sport >> Repair and Diagnosis >> Steering >> Steering Column >> Description And Operation >> Steering Column - System Operation and Component Description >> System Operation >> System Diagram

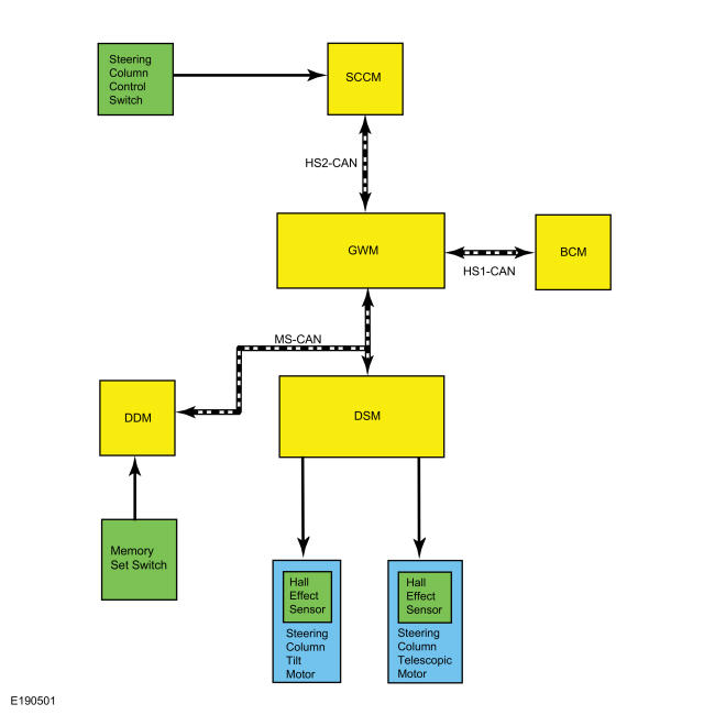
System Diagram

GFD19022Courtesy of FORD MOTOR COMPANY