LEMON Manuals: Even more car manuals for everyone
Home >> Ford >> 2016 >> Flex SE >> Repair and Diagnosis >> Steering >> Steering Column >> Description And Operation >> Steering Column >> System Operation >> System Diagram

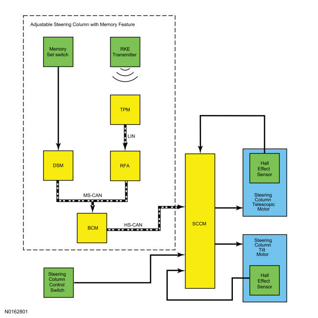
System Diagram

GFD56407Courtesy of FORD MOTOR COMPANY