LEMON Manuals: Even more car manuals for everyone
Home >> Ford >> 2016 >> Escape S >> Repair and Diagnosis >> External Pages >> Different car >> Section 2 (Module Communications Network) >> Description And Operation >> Communications Network - System Operation and Component Description >> System Operation >> System Diagram

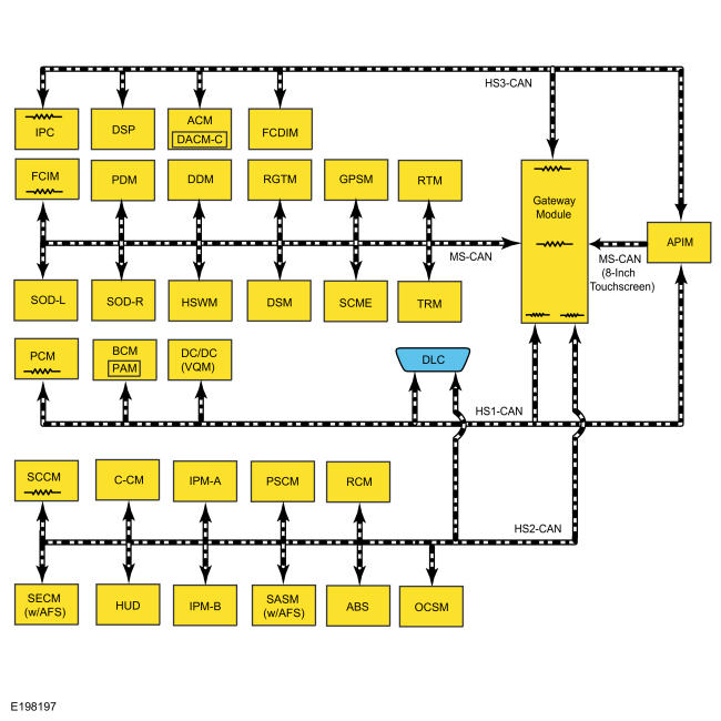
System Diagram

WARNING: This page is about a different car, the 2016 Ford Edge. However, it is still accessible from the selected car via links, so may be relevant.
GFD17475Courtesy of FORD MOTOR COMPANY