LEMON Manuals: Even more car manuals for everyone
Home >> Ford >> 2014 >> Fiesta ST >> Repair and Diagnosis >> Steering >> Power Steering System >> Description and Operation >> Power Steering - System Operation and Component Description >> System Operation >> System Diagram

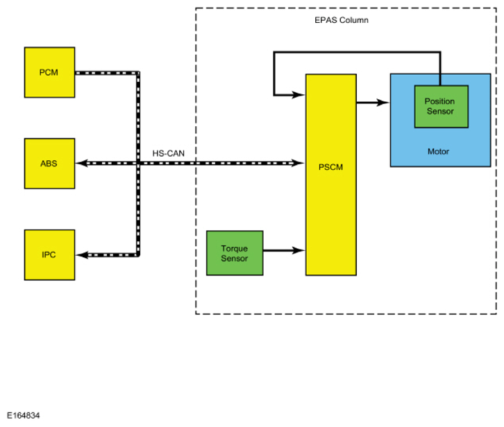
System Diagram

G09548420