LEMON Manuals: Even more car manuals for everyone
Home >> Ford >> 2011 >> Taurus SE >> Repair and Diagnosis >> Electrical >> Charging Systems >> Charging System >> Removal And Installation >> Generator >> Notes

Removal And Installation: Generator: Notes

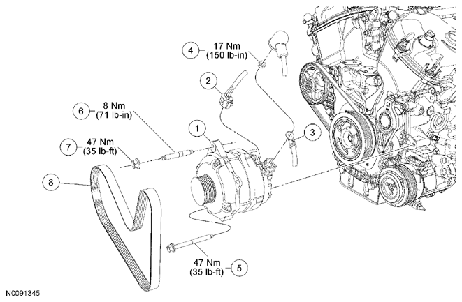
Fig 1: Exploded View Of Generator With Torque Specifications
G07811108Courtesy of FORD MOTOR CO.
Item Part Number Description
1 10346 Generator
2 - Generator electrical connector (part of 14B060)
3 - Generator B terminal (part of 14B060)
4 W706414 Generator B terminal nut
5 W709986 Generator bolt (lower)
6 W712609 Generator stud (replacement bolts, W709986)
7 W520414 Generator stud nut
8 8620 Accessory drive belt