LEMON Manuals: Even more car manuals for everyone
Home >> Ford >> 2003 >> Windstar Base >> Repair and Diagnosis (Single Page) >> Engine Performance >> System >> Engine Controls - System Test JE Through Z - CNG, Flex-Fuel & Gasoline >> Test X: Constant Control Relay Module >> Diagnostic Aids

Diagnostic Aids

CCRM interfaces with the EEC-V system to provide control for A/C clutch, cooling fan and Fuel Pump Driver Module (FPDM). CCRM also contains EEC-V power relay, which provides vehicle power (VPWR) to Powertrain Control Module (PCM) and EEC-V system. Perform this test only when instructed by QUICK TEST or if directed by a system test. This test is only intended to diagnose the following:

To prevent replacing good components, be aware the following non-EEC related components or systems may be at fault:

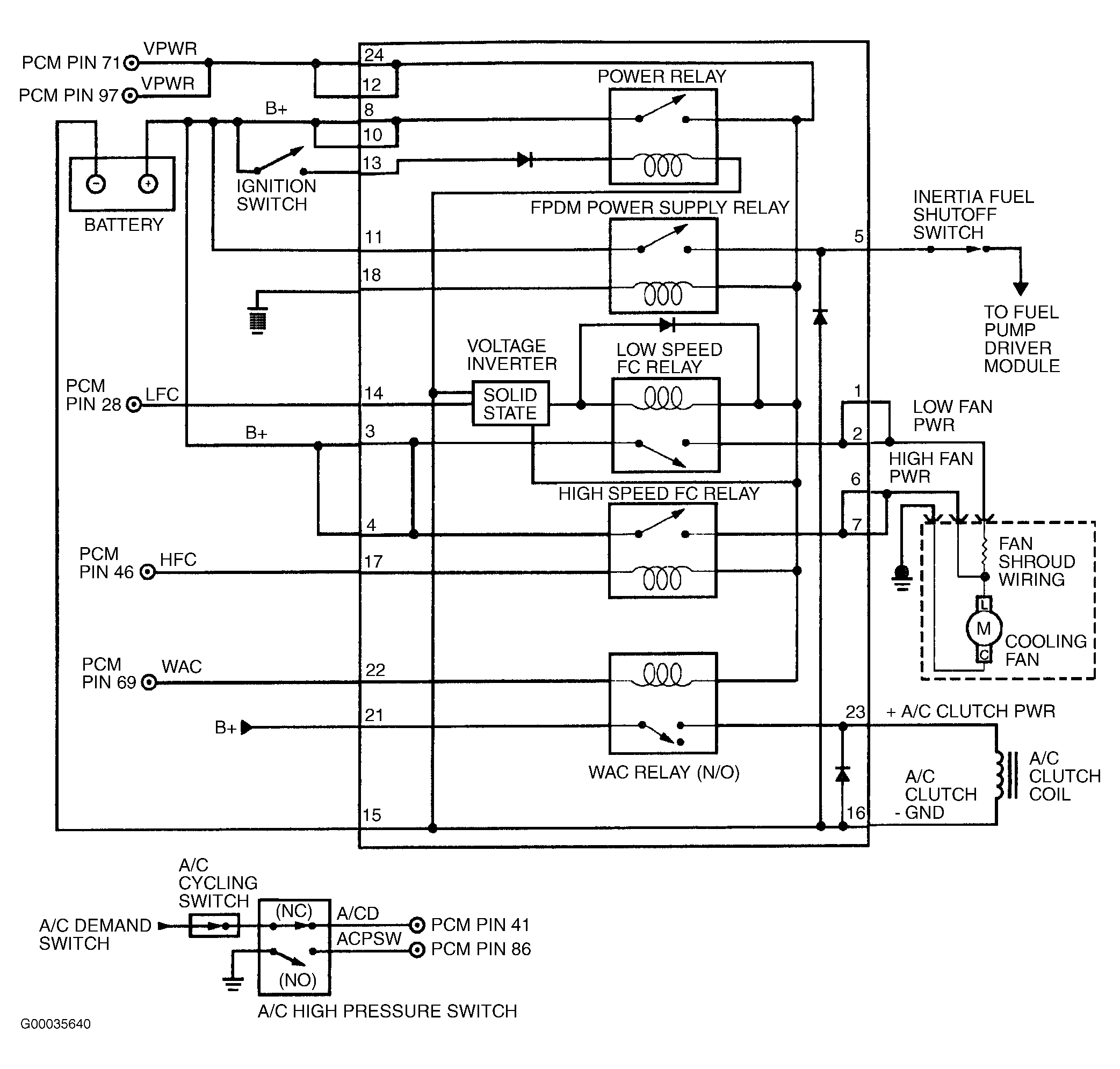
Fig 1: Identifying Constant Control Relay Module Circuits (Mustang 3.8L)
G00035639Courtesy of FORD MOTOR CO.
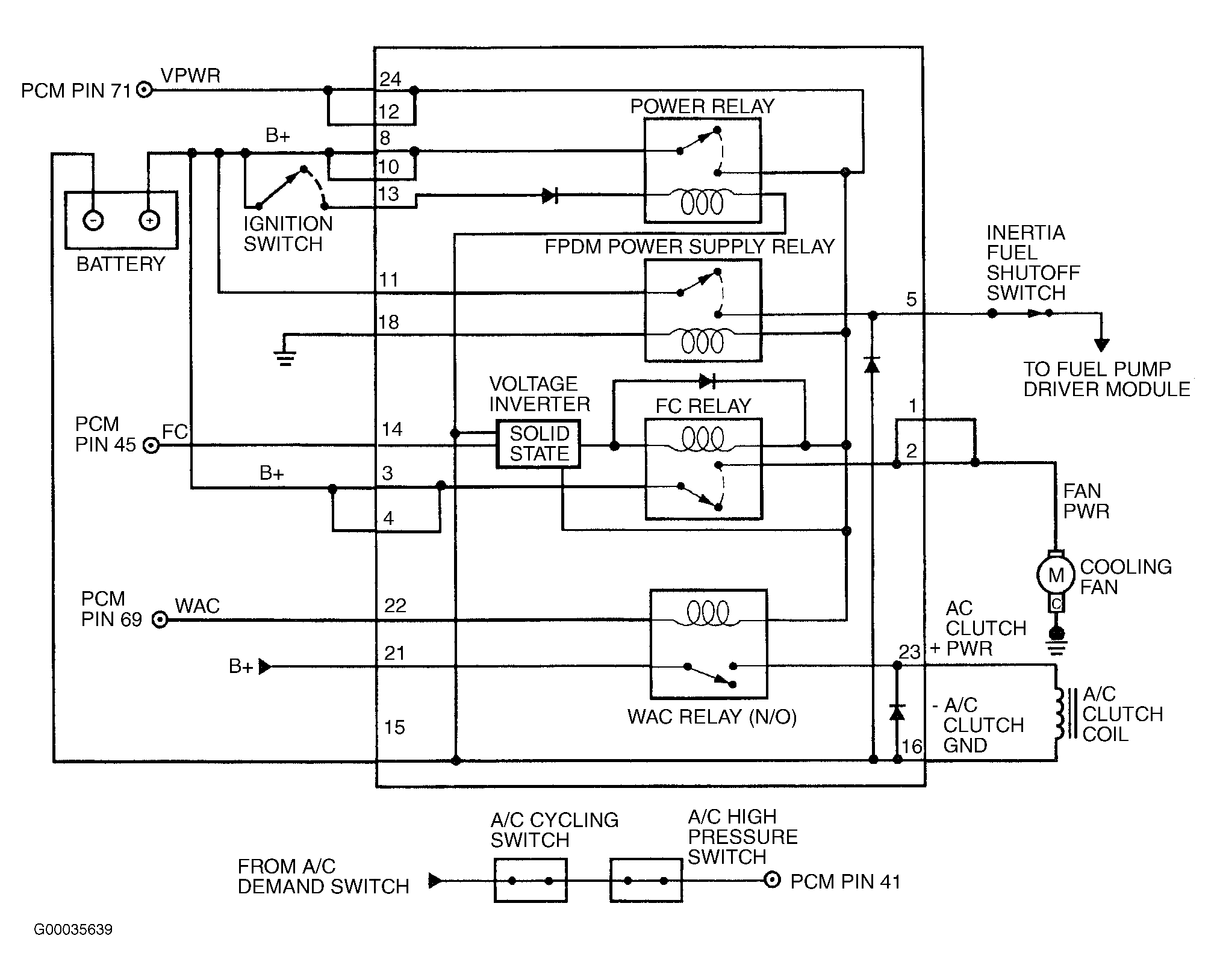
Fig 2: Identifying Constant Control Relay Module Circuits (Mustang 4.6L)
G00035640Courtesy of FORD MOTOR CO.
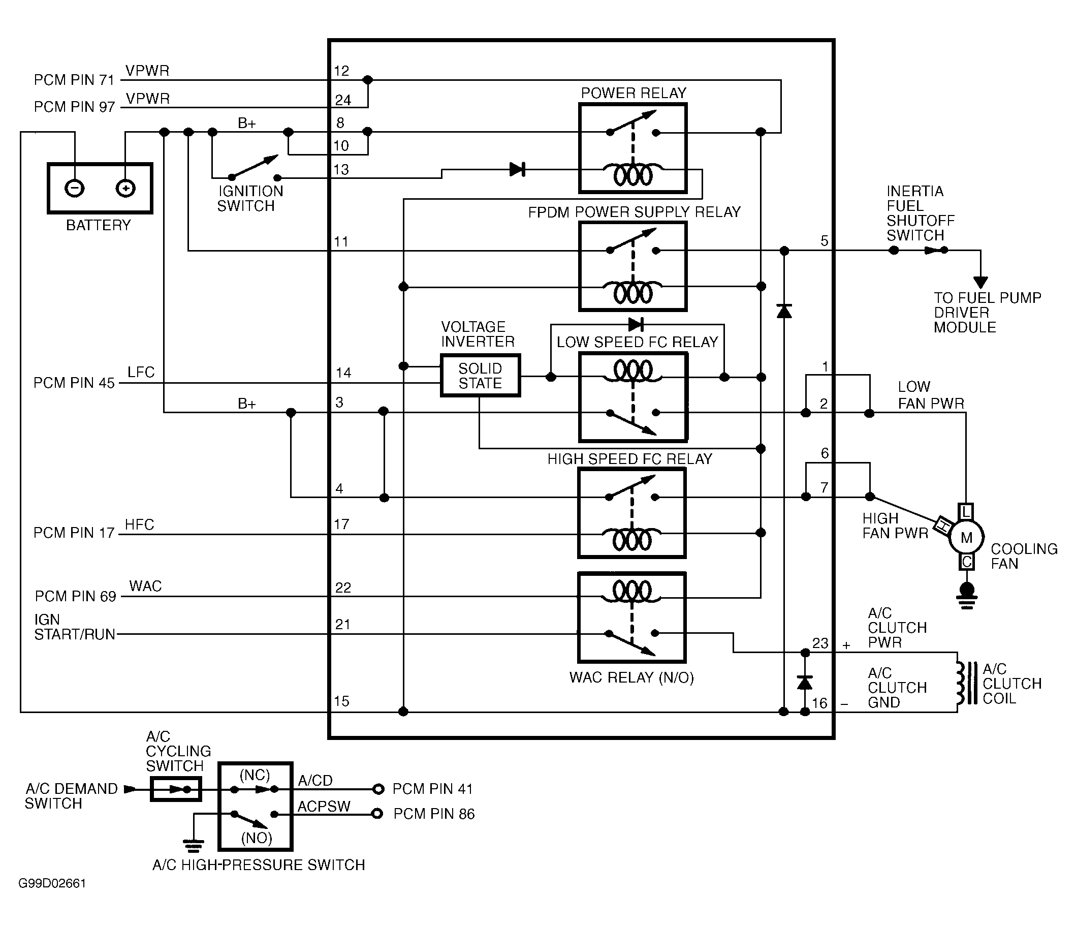
Fig 3: Identifying Constant Control Relay Module Circuits (ZX2)
G99D02661Courtesy of FORD MOTOR CO.
Fig 4: Identifying Constant Control Relay Module Connector Terminals
G94D31693Courtesy of FORD MOTOR CO.
CCRM LOCATIONS

Application Location
Mustang Mounted On Bracket, Behind Engine Coolant Reservoir
ZX2 In Left Front Of Engine Compartment