LEMON Manuals: Even more car manuals for everyone
Home >> Ford >> 1989 >> Probe GL, Automatic >> Repair and Diagnosis >> Engine Performance >> System >> 2.2L Systems/Tests W/Codes >> Circuit Tests >> Circuit Test B15 - Air Conditioning Pressure Switch (ACPS)

Circuit Test B15 - Air Conditioning Pressure Switch (ACPS)

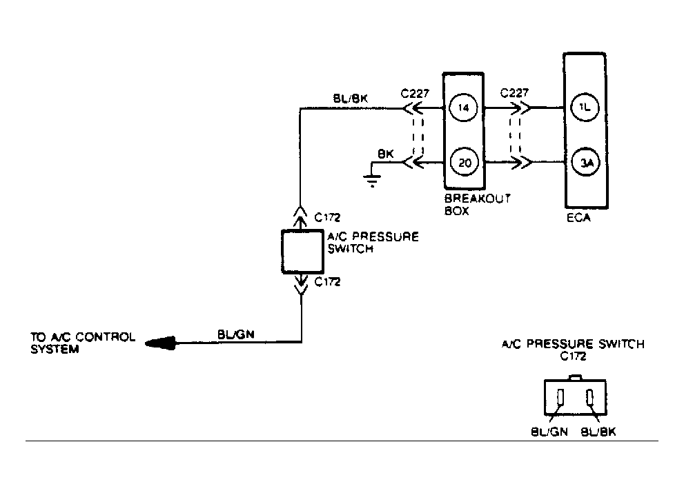
Fig 1: ACPS Circuits
G108509
NOTE: Enter this test only when directed here from SWITCH MONITOR TEST procedure. To prevent replacement of good components, be aware that the following non-EEC components or systems may be faulty: A/C system, and A/C or blower motor controls. This test is intended to diagnose only the following: A/C pressure switch or circuits.
  1. Checking System Integrity  - Visually check all wiring, harnesses, connectors and components for evidence of damage, overheating, shorting or looseness. If a fault is found, repair as necessary. If no faults are found, go to next step.
  2. Checking ECA Terminal Voltage  - Install breakout box and disconnect ECA. Turn on A/C and blower motor. With KOEO, set VOM on 20-volt scale. Measure voltage between test pins No. 14 and 20 (ground) at breakout box. If voltage is greater than 10 volts with A/C off and less than 2 volts with A/C on, go to CIRCUIT TEST D4  , step 1). If voltage is not to specification, go to next step.
  3. Checking ACPS Voltage  - With ECA and ACPS disconnected, set VOM on 20-volt scale. With KOEO, ensure A/C is off and blower motor is on. Measure voltage at ACPS "BL/BK" terminal. If voltage is greater than 10 volts with A/C off and less than 2 volts with A/C on, repair "BL/BK" wire from ACPS to ECA terminal "1L". If voltage is not to specification, go to next step.
  4. Checking ACPS Voltage Supply  - Disconnect ACPS. Ensure A/C is off and blower motor is on. Set VOM on 20-volt scale. Measure voltage at "BL/GN" terminal wire at ACPS connector. If voltage is greater than 10 volts with A/C off and less than 2 volts with A/C on, replace ACPS. If voltage is not as specified, EEC system is not at fault, repair A/C components as necessary.