LEMON Manuals: Even more car manuals for everyone
Home >> Ford >> 1989 >> Probe GL, Automatic >> Repair and Diagnosis >> Engine Performance >> System >> 2.2L Systems/Tests W/Codes >> Circuit Tests >> Circuit Test B13 - Brake On-Off Switch (Boo)

Circuit Test B13 - Brake On-Off Switch (Boo)

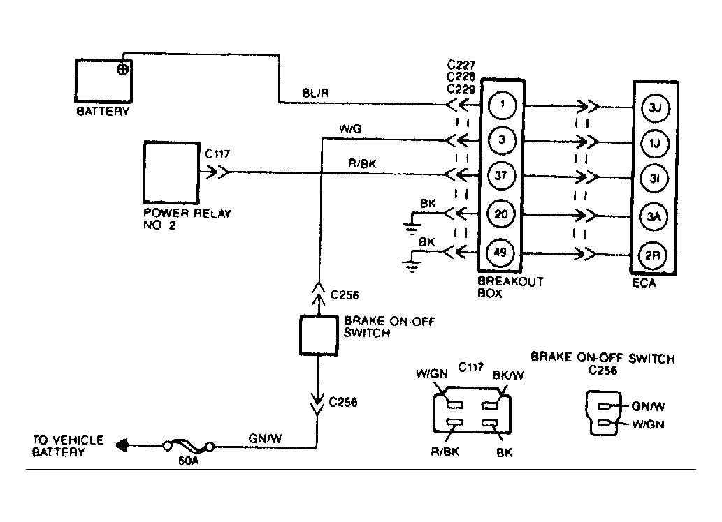
Fig 1: BOO Circuits
G108507
NOTE: Enter this test only when directed here from SWITCH MONITOR TEST procedure. To prevent replacement of good components, be aware that the following non-EEC components may be faulty: brake switch adjustment, brake pedal operation and brake light system. This test is intended to diagnose only the following: BOO switch and circuit.
  1. Checking System Integrity  - Visually check all wiring, harnesses, connectors and components for evidence of damage, overheating, shorting or looseness. If a fault is found, repair as necessary. If no faults are found, go to next step.
  2. Checking BOO Switch Signal At ECA  - With breakout box installed and ECA disconnected, set VOM on 20-volt scale. With KOEO and brake pedal depressed, measure voltage between test pins No. 3 and 20 (ground) and between test pins No. 3 and 49 (ground). If voltage is less than 4 volts with pedal released and greater than 10 volts with pedal depressed, replace ECA. If voltage is not within specifications, go to next step.
  3. Checking Voltage From BOO Switch  - With VOM on 20-volt scale, turn key on. Measure voltage between "W/GN" wire at BOO switch and ground. If voltage is less than 4 volts with pedal released and greater than 10 volts with pedal depressed, repair open or short to power in wiring harness between ECA terminal "1J" and BOO switch. If voltage is not to specification, go to next step.
  4. Check Power To Brake Switch  - Set VOM on 20-volt scale. With KOEO, measure voltage between vehicle battery and ground. If voltage reading is greater than 10 volts, repair faulty fuse or open in "GN/W" wire from battery to brake switch. If voltage is not greater than 10 volts, go to CIRCUIT TEST A2  , step 1).