LEMON Manuals: Even more car manuals for everyone
Home >> Ford >> 1989 >> Probe GL, Automatic >> Repair and Diagnosis >> Engine Performance >> System >> 2.2L Systems/Tests W/Codes >> Circuit Tests >> Circuit Test B12 - Vehicle Power

Circuit Test B12 - Vehicle Power

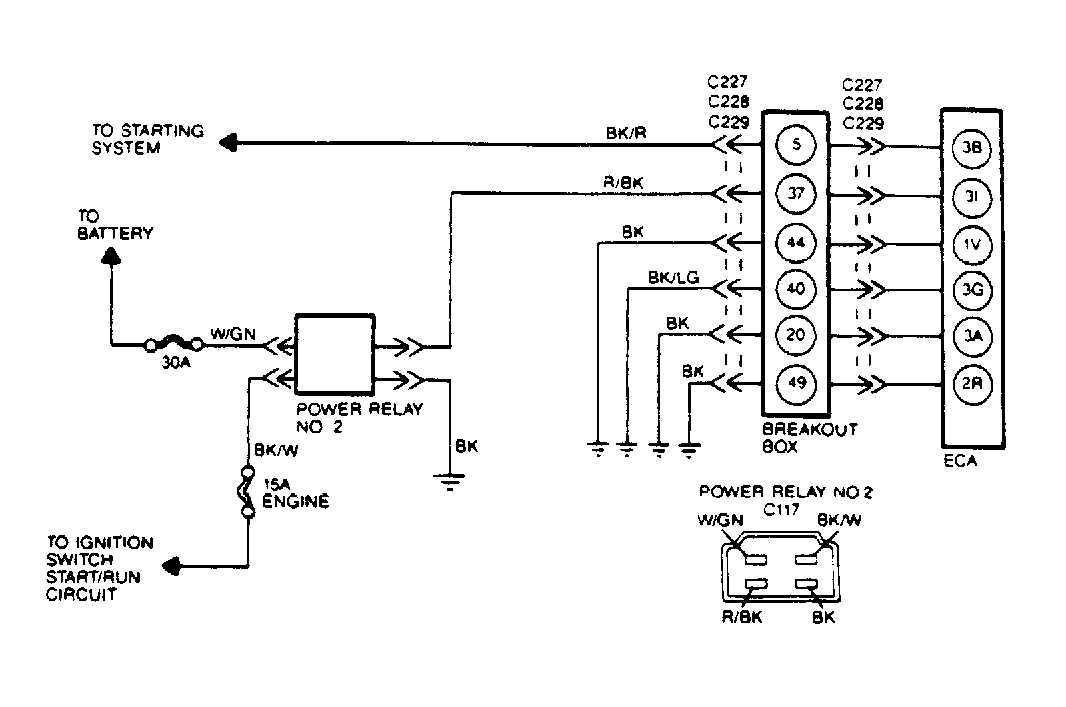
Fig 1: Vehicle Power Circuits
G108505
NOTE: Enter this test only when directed here by other CIRCUIT TESTS. To prevent replacement of good components, be aware that the following non-EEC components may be faulty: ignition switch, fuses, battery and charging system. This test is intended to diagnose only the following: power relay No. 2, wiring harness circuits Vehicle Power (VP), Keep Alive Power (KAPWR) and ECA grounds.
  1. Checking System Integrity  - Visually check all wiring, harnesses, connectors and components for evidence of damage, overheating, shorting or looseness. If a fault is found, repair as necessary. If no faults are found, go to next step.
  2. Checking For VPWR To ECA  - Install breakout box and set VOM on 20-volt scale. Leave ECA disconnected. With KOEO, measure voltage between test pins No. 37 and 40 at breakout box. If reading is greater than 10 volts, go to next step. If not, go to step 5).
  3. Check For Cranking Power To ECA  - Install breakout box and set VOM on 20-volt scale. Leave ECA disconnected. With KOEO, measure voltage between test pins No. 5 and 40 during cranking. If reading is greater than 10 volts during cranking, go to next step. If not, repair open in wiring harness between ground terminal and ground.
  4. Checking ECA Ground Circuits  - Install breakout box and set VOM on 200-ohm scale. Leave ECA disconnected. Measure resistance between test pins No. 20, 40, and 49 (ground circuits) and chassis ground. If any resistance is greater than 5 ohms, repair open in wiring harness between ground terminal and ground. If no resistance reading is greater than 5 ohms, go to CIRCUIT TEST A2  , step 1).
  5. Checking Voltage At Relay  - Set VOM on 20-volt scale. With KOEO, measure voltage at power relay No. 2 ("R/BK" terminal). If voltage is greater than 10 volts, repair "R/BK" wire from power relay No. 2 to ECA terminal No. 31 for open or shorts. If voltage is 10 volts or less, go to next step.
  6. Checking Power To Relay  - Set VOM on 20-volt scale. With KOEO, measure voltage at power relay No. 2 ("W/GN" and "BK/W" terminals). If both voltage readings are greater than 10 volts, go to next step. If not, repair "W/GN" or "BK/W" wires for shorts or opens.
  7. Checking Ground Circuit At Relay  - Turn key off and set VOM on 200-ohm scale. Disconnect power relay No. 2. Measure resistance between relay "BK" wire terminal and ground. If resistance is less than 5 ohms, go to next step. If resistance is not less than 5 ohms, repair open in wiring harness between power relay No. 2 "BK" terminal and ground.
  8. Checking Power Relay Operation  - Turn key off and set VOM on 200-ohm scale. Disconnect power relay No. 2. Ground "BK" terminal (B) of power relay. Measure resistance between "W/GN" terminal (C) and "R/BK" terminal (D) of relay. Jump battery power to "BK/W" terminal (A) of power relay. If reading is less than 5 ohms with power applied and greater than 10,000 ohms with power removed, go to CIRCUIT TEST A2  , step 1). If readings are not to specifications, replace relay.