LEMON Manuals: Even more car manuals for everyone
Home >> Ford >> 1989 >> Probe GL, Automatic >> Repair and Diagnosis >> Engine Performance >> System >> 2.2L Systems/Tests W/Codes >> Circuit Tests >> Circuit Test B11 - Neutral Safety Switch (Auto Trans)

Circuit Test B11 - Neutral Safety Switch (Auto Trans)

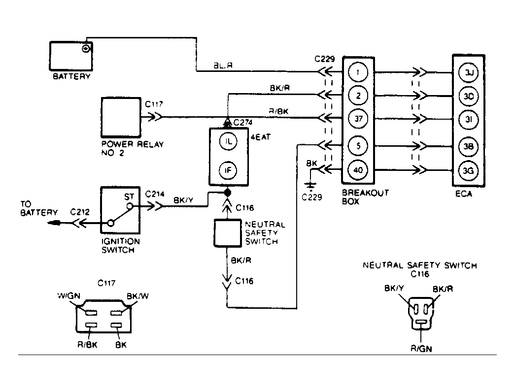
Fig 1: NSS Circuits
G108504
NOTE: Enter this test only when directed here from SWITCH MONITOR TEST procedure. To prevent replacement of good components, be aware that the following non-EEC areas may be at fault: transaxle operation, and Neutral Safety Switch (NSS) installation. This test is intended to diagnose only the following: Neutral Safety Switch (NSS).
  1. Checking System Integrity  - Visually check all wiring, harnesses, connectors and components for evidence of damage, overheating, shorting or looseness. If a fault is found, repair as necessary. If no faults are found, go to next step.
  2. Checking NSS Voltage at ECA  - Install breakout box and set VOM on 20-volt scale. Measure voltage between test pins No. 5 and 40 (ground) at breakout box. With KOEO, voltage should be less than 2.5 volts. Voltage should be 10.0 volts while cranking engine. If voltage is as specified, go to step 5). If not, go to next step.
  3. Checking NSS Voltage At Switch  - With KOEO, measure voltage between NSS ("BK/R" wire) and ground. With KOEO, voltage should be less than 2.5 volts. Voltage should be 10.0 volts while cranking engine. If voltage is as specified, repair open or short to ground in wiring harness between ECA terminal "3B" and NSS "BK/R" wire. If voltage is not as specified, go to next step.
  4. Checking NSS Switch Operation  - Disconnect switch and set VOM on 200-ohm scale. Measure resistance between "BK/Y" wire and "BK/R" wire at switch connector. If resistance is greater than 5 ohms in "D" and "R" and less than 5 ohms in "N", go to next step. If resistance is less than specified, replace NSS switch.
  5. Checking Voltage At ECA Pin No. 2  - Install breakout box and set VOM on 20-volt scale. Turn key on and measure voltage between test pins No. 2 and 40 (ground) at breakout box. In "N" and "P", voltage should be less than 2.5 volts. In other gear selector positions, voltage should be 7-9 volts. If voltage readings are to specifications, replace ECA. If voltage is not as specified, go to next step.
  6. Checking Voltage From Transmission (4EAT)  - DO NOT  disconnect transmission connector or piece wire. Set VOM on 20-volt scale. Turn key on. Measure voltage between transmission connector terminal "2N" ("LG/BK" wire) and ground. In "P" and "N", voltage should be less than 2.5 volts. In other ranges, voltage should be 7-9 volts. If voltage readings are to specification, repair "LG/BK" wire from 4EAT to ECA. If voltage is not to specification, go to next step.
  7. Checking Voltage To Transmission  - Set VOM on 20-volt scale. Turn key on and crank engine. Measure voltage between transmission connector terminal "1F" ("BK/Y" wire) and ground. With key on, voltage should be less than 1.5 volt. When cranking, voltage should be 7-9 volts. If voltage readings are within specifications, fault is in the transmission, repair as necessary. If voltage is not within specifications, go to next step.
  8. Checking Power At Ignition Switch  - DO NOT  disconnect transmission connector or pierce wire. Set VOM on 20-volt scale. Turn key on. Measure voltage between ignition switch ("BK/Y" wire) and ground. With KOEO, voltage should be less than 1.5 volts. When cranking, voltage should be 7-9 volts. If voltage readings are to specification, repair open circuit(s) to NSS or transmission. If voltage is not to specification, repair ignition switch as necessary.