LEMON Manuals: Even more car manuals for everyone
Home >> Ford >> 1989 >> Probe GL, Automatic >> Repair and Diagnosis >> Engine Performance >> System >> 2.2L Systems/Tests W/Codes >> Circuit Tests >> Circuit Test A2 - Vehicle Battery

Circuit Test A2 - Vehicle Battery

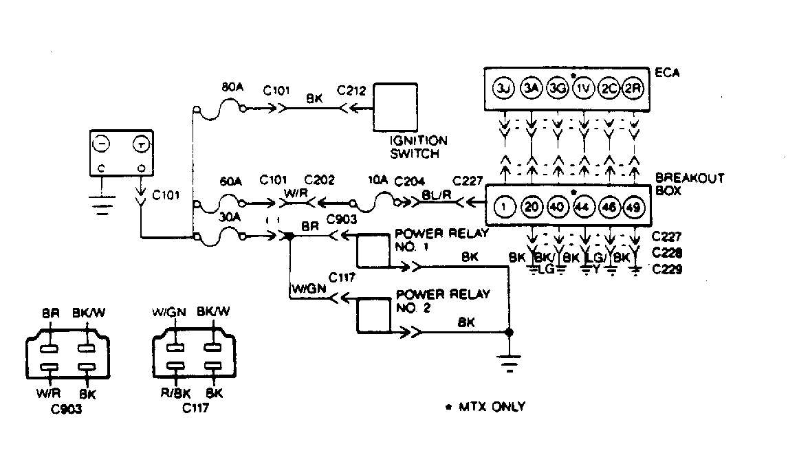
Fig 1: Battery Circuit Component Locations
G108491
NOTE: Enter this test only when directed here from CIRCUIT TESTS A3, B4, D9, C1, C2 or C3. To prevent replacement of good components, be aware that the following non-EEC components may be faulty: ignition switch, alternator, battery cables, ground straps or voltage regulator. This test is intended to diagnose only the following: ECA, wiring harness circuits (KAPWR and ground), and battery voltage.
  1. Checking Battery Circuit Integrity  - Visually check all wiring, harnesses, connectors and components for evidence of damage, overheating, shorting or looseness. If a fault is found, repair as necessary. If no faults are found, go to next step.
  2. Check Battery Charge  - Check battery voltage and charge condition. Service if necessary and go to next step.
  3. Power Check  - Turn key off and install breakout box. Set DVOM on 20-volt scale. Measure voltage between the followings points:
    • Test pin No.1 and ground.
    • Ignition switch "BK" and battery ground.
    • Power Relay No. 1, "BR" wire and battery ground.
    • Power Relay No. 2, "W/GN" wire and battery ground.

    If all voltages are greater than 10 volts, go to step 5). If all voltages are not greater than 10 volts, go to next step.

  4. Checking For Open Circuits  - Turn key off and install breakout box. Set DVOM on 200-ohm scale. Measure the following resistances:
    • 80A fuse to ignition switch "BK" wire.
    • 60A fuse to 10A fuse.
    • 30A fuse to Power Relay No. 1, "BR" wire.
    • 30A fuse to Power Relay No. 2, "W/GN" wire.
    • 10A fuse to test pin No. 1.
    • Battery positive (+) to fuses (30A, 60A and 80A).

    If all resistances are less than 5 ohms, go to next step. If resistances are greater than 5 ohms, repair circuits as necessary.

  5. Checking Relay Ground Circuit  - Turn key off and set DVOM on 200-ohm scale. Measure resistance between Power Relay No. 1 ("BK" wire) and battery negative (-). Measure resistance between Power Relay No. 2 and battery negative (-). If both resistances are less than 5 ohms, go to next step. If not, repair open in Power Relay(s) ground wire.
  6. Checking ECA Ground  - Turn key off and set DVOM on 200-ohm scale. Measure the following resistances:
    • ECA case and battery negative (-).
    • Test Pin No. 44 and battery negative (-), (manual transmission only).
    • Test pin No. 49 and battery negative (-).
    • Test pin No. 20 and battery negative (-).
    • Test pin No. 46 and battery negative (-).

    If all resistances are less than 5 ohms, go to next step. If any resistance is greater than 5 ohms, repair circuit as necessary.

  7. Isolating ECA Ground Fault  - Turn key off and install breakout box. Disconnect vehicle harness from breakout box. Set DVOM on 200-ohm scale. To isolate ECA ground faults, measure the resistances at the breakout box, between the following test pins:
    • Test pins No. 46 and 44 (manual transmission only).
    • Test pins No. 46 and 49.
    • Test pins No. 46 and 20.
    • Test pins No. 46 and 40.

    If all resistances are less than 5 ohms, ECA is okay, return to DIAGNOSTIC ROUTINES  . If any resistance is greater than 5 ohms, replace ECA.