LEMON Manuals: Even more car manuals for everyone
Home >> Fiat >> 2013 >> 500e >> Repair and Diagnosis (Single Page) >> Electrical >> Charging Systems >> Battery Pack Control Module (BPCM) - DTCS P0C77-00 To U1488-00 - 500E >> Diagnosis And Testing >> P0E43-00-Hybrid/EV Powertrain Control Module B >> Notes

P0E43-00-Hybrid/EV Powertrain Control Module B: Notes

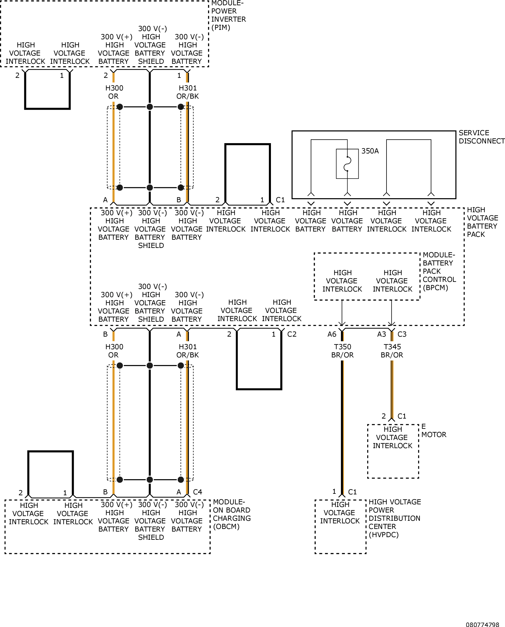
For a complete wiring diagram, refer to appropriate SYSTEM WIRING DIAGRAMS article  .

Fig 1: High Voltage Battery Pack Circuit Diagram
GC0157954Courtesy of CHRYSLER GROUP, LLC