LEMON Manuals: Even more car manuals for everyone
Home >> Dodge and Ram >> 2009 >> Durango Hybrid >> Repair and Diagnosis >> Engine Performance >> Ignition System >> (Front Control Module (FCM) - Electrical Diagnostics) >> DTC Troubleshooting >> B2307-Washer Switch Input Circuit Low >> Wiring Diagram

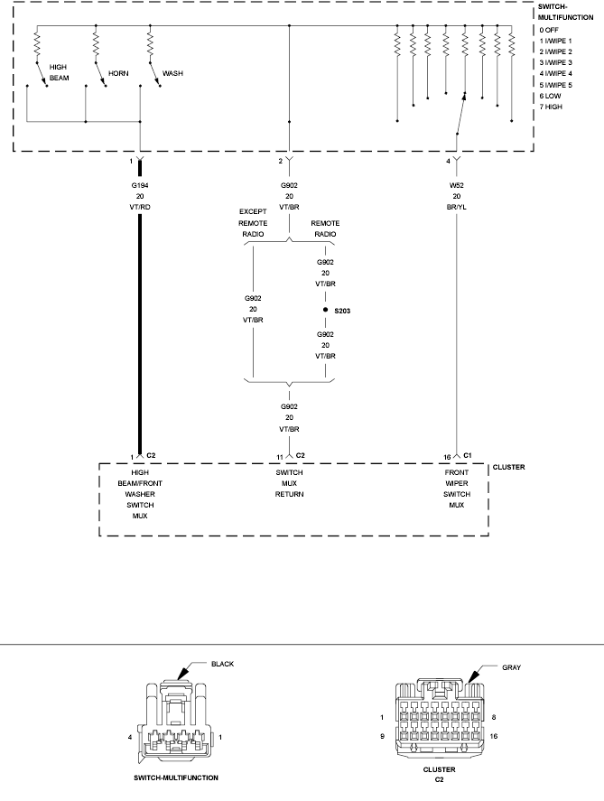
B2307-Washer Switch Input Circuit Low: Wiring Diagram

Fig 1: Wiper Switch Input Circuit
GC0106219Courtesy of CHRYSLER LLC

For complete wiring diagrams, refer to SYSTEM WIRING DIAGRAMS .