LEMON Manuals: Even more car manuals for everyone
Home >> Dodge and Ram >> 2009 >> Durango Hybrid >> Repair and Diagnosis >> Accessories & Equipment >> Memory Modules >> (Front Control Module (FCM) - Electrical Diagnostics) >> DTC Troubleshooting >> P0532-A/C Pressure Sensor Circuit Low >> Wiring Diagram

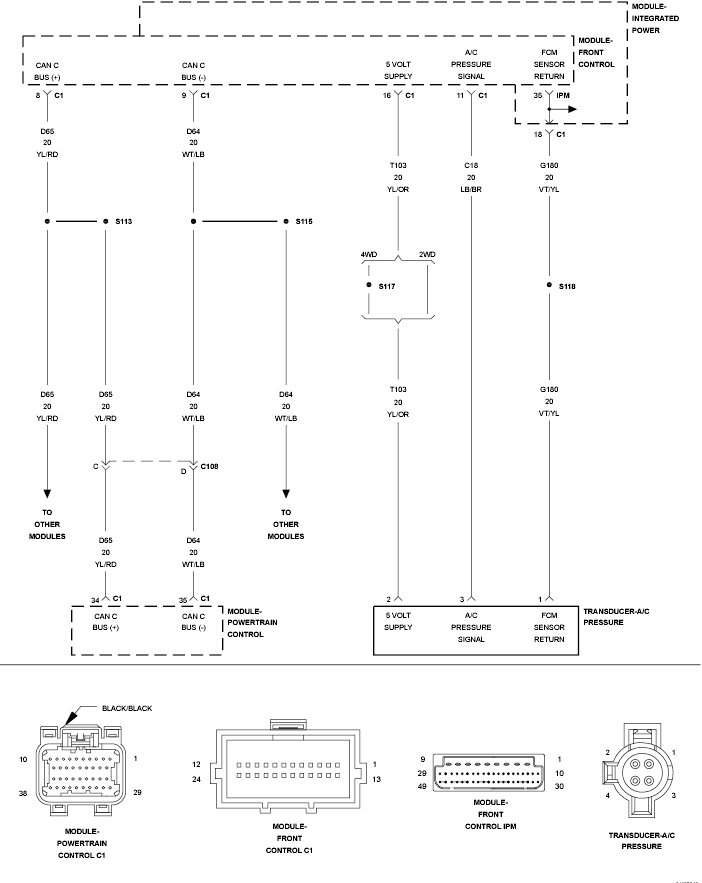
P0532-A/C Pressure Sensor Circuit Low: Wiring Diagram

Fig 1: A/C Pressure Sensor Circuit
GC0106286Courtesy of CHRYSLER LLC

For complete wiring diagrams, refer to SYSTEM WIRING DIAGRAMS .