LEMON Manuals: Even more car manuals for everyone
Home >> Chrysler >> 2013 >> 200 S, 2D Convertible >> Repair and Diagnosis >> External Pages >> Different variant/trim >> Section 8 (Powertrain Control Module (Pcm) - Electrical Diagnostics - 40TE Automatic Transmission) >> DTC Troubleshooting >> P1775-Solenoid Switch Valve Latched In TCC Position >> Notes

P1775-Solenoid Switch Valve Latched In TCC Position: Notes

WARNING: This page is about a different variant/trim than selected.
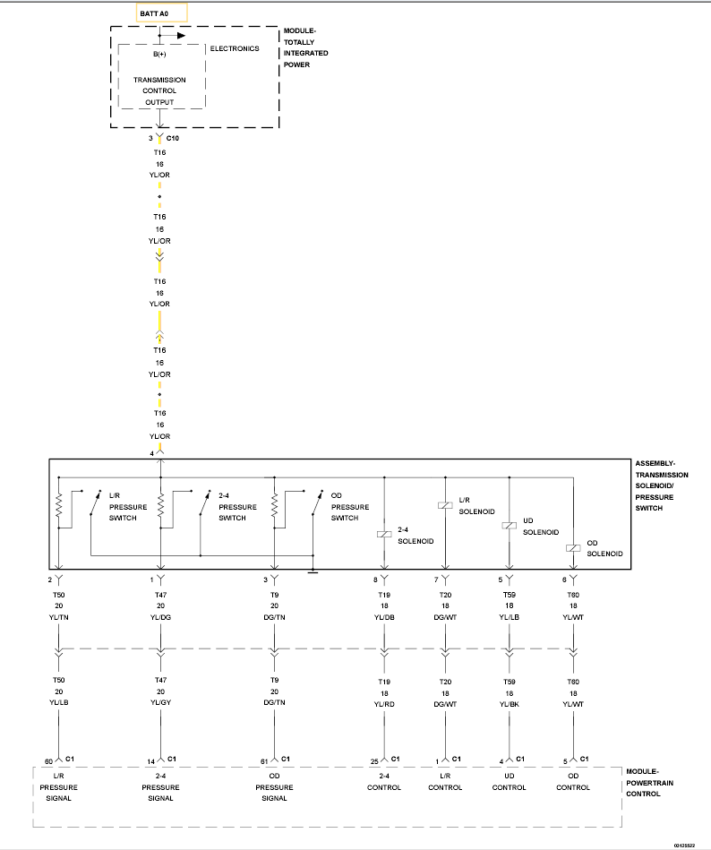
Fig 1: Transmission Solenoid Control Wiring Diagram
GC0150195Courtesy of CHRYSLER GROUP, LLC

For a complete wiring diagram, refer to appropriate SYSTEM WIRING DIAGRAMS article  .