LEMON Manuals: Even more car manuals for everyone
Home >> Chrysler >> 2012 >> 300 SRT-8 >> Repair and Diagnosis >> Steering >> Steering Control Systems >> (Steering Control Module (SCM) - Electrical Diagnostics) >> DTC Troubleshooting >> B2225-00-(SCM) Steering Column Module Internal >> Notes

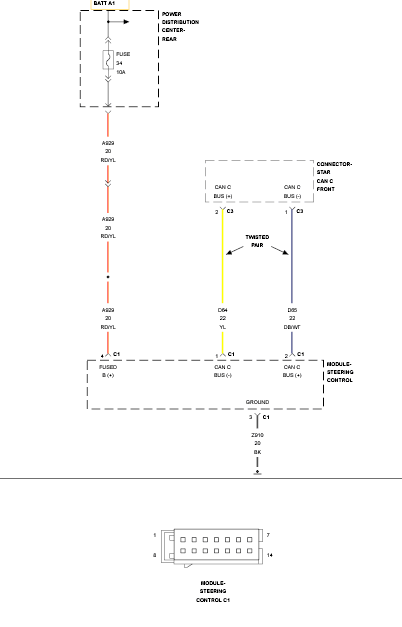
B2225-00-(SCM) Steering Column Module Internal: Notes

Fig 1: Steering Control Module Wiring Diagram
GC0142034Courtesy of CHRYSLER GROUP, LLC

For a complete wiring diagram, refer to appropriate SYSTEM WIRING DIAGRAMS article  .