LEMON Manuals: Even more car manuals for everyone
Home >> Chrysler >> 2009 >> Sebring Base, 2D Convertible, ED3 >> Repair and Diagnosis >> Body & Frame >> Windows >> Driver Door Module (DDM) - Electrical Diagnostics >> DTC Troubleshooting >> B1858-Driver Window Position Sensor Power Supply Low >> Circuit Schematic

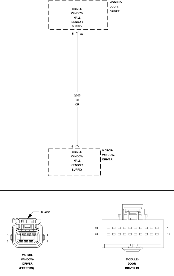
Circuit Schematic

Fig 1: Driver Window Position Sensor Circuit Schematic
GC0123582Courtesy of CHRYSLER LLC