LEMON Manuals: Even more car manuals for everyone
Home >> Chrysler >> 2007 >> Crossfire Base, 2D Convertible >> Repair and Diagnosis >> External Pages >> Different car >> Section 193 (Communication System - Non-DTC Diagnostics) >> Diagnosis and Testing >> No Response From SBM (Switch Bank Module) >> Notes

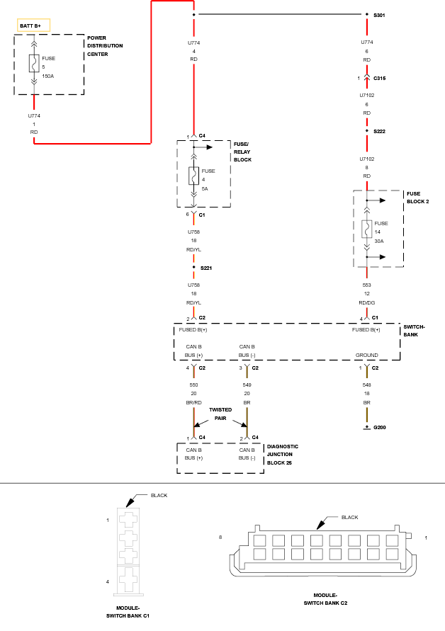
No Response From SBM (Switch Bank Module): Notes

WARNING: This page is about a different car, the 2009 Dodge Sprinter. However, it is still accessible from the selected car via links, so may be relevant.
GC0134955Courtesy of CHRYSLER LLC

For complete wiring diagrams, refer to SYSTEM WIRING DIAGRAMS .

Possible Causes 
GROUND CIRCUIT OPEN
FUSED B(+) CIRCUIT OPEN OR SHORTED
CAN B BUS CIRCUITS OPEN
SWITCH BANK MODULE