LEMON Manuals: Even more car manuals for everyone
Home >> Chrysler >> 2007 >> Crossfire Base, 2D Convertible >> Repair and Diagnosis >> Engine Performance >> System >> DTCS P0153 To P0200 >> P0154-O2 Sensor 2/1 Circuit Open >> Notes

P0154-O2 Sensor 2/1 Circuit Open: Notes

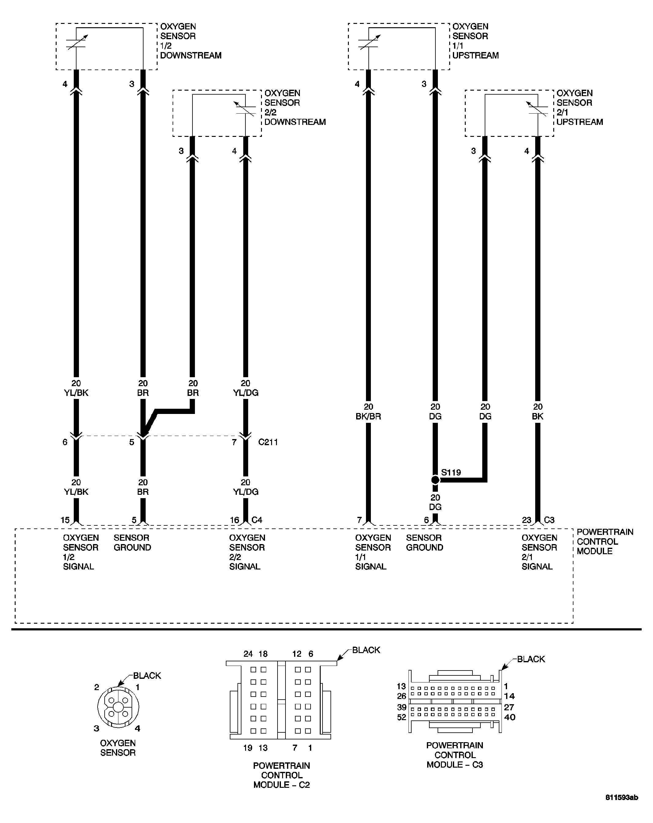
Fig 1: O2 Sensors Circuit Schematic
GC0034126Courtesy of CHRYSLER LLC
  1. When Monitored  : With the engine running between 1000 and 2000 RPM, engine load between 15% to 50%, closed loop mode, the three way catalytic converter temperature is greater than 380°C (716°F), and the O2 sensor heater must be ON for at least 220 seconds to enable the signal inactive portion of the test.
  2. Set Condition  : O2 Sensor voltage is less than 0.15 volt for approximately 5 seconds. Signal stays at center: The O2 Sensor voltage stays between 0.4 and 0.6 volt for more than approximately 15 seconds after the O2 Sensor heater has been ON for at least 220 seconds.
Possible Causes 
O2 SENSOR SIGNAL CIRCUIT OPEN
O2 SENSOR SIGNAL CIRCUIT SHORT TO GROUND
O2 SENSOR GROUND CIRCUIT OPEN
ENGINE EXHAUST LEAK
O2 SENSOR
POWERTRAIN CONTROL MODULE

For a complete Powertrain Control Module Circuit Diagram, refer to SCHEMATICS AND DIAGRAMS .