LEMON Manuals: Even more car manuals for everyone
Home >> Chrysler >> 2005 >> 300 Base >> Repair and Diagnosis (Single Page) >> Accessories & Equipment >> Communication Devices >> Electronic Control Modules - Electrical Diagnostics >> DTC Troubleshooting >> U0209-Lost Communication With Memory Seat Control Module >> Notes

U0209-Lost Communication With Memory Seat Control Module: Notes

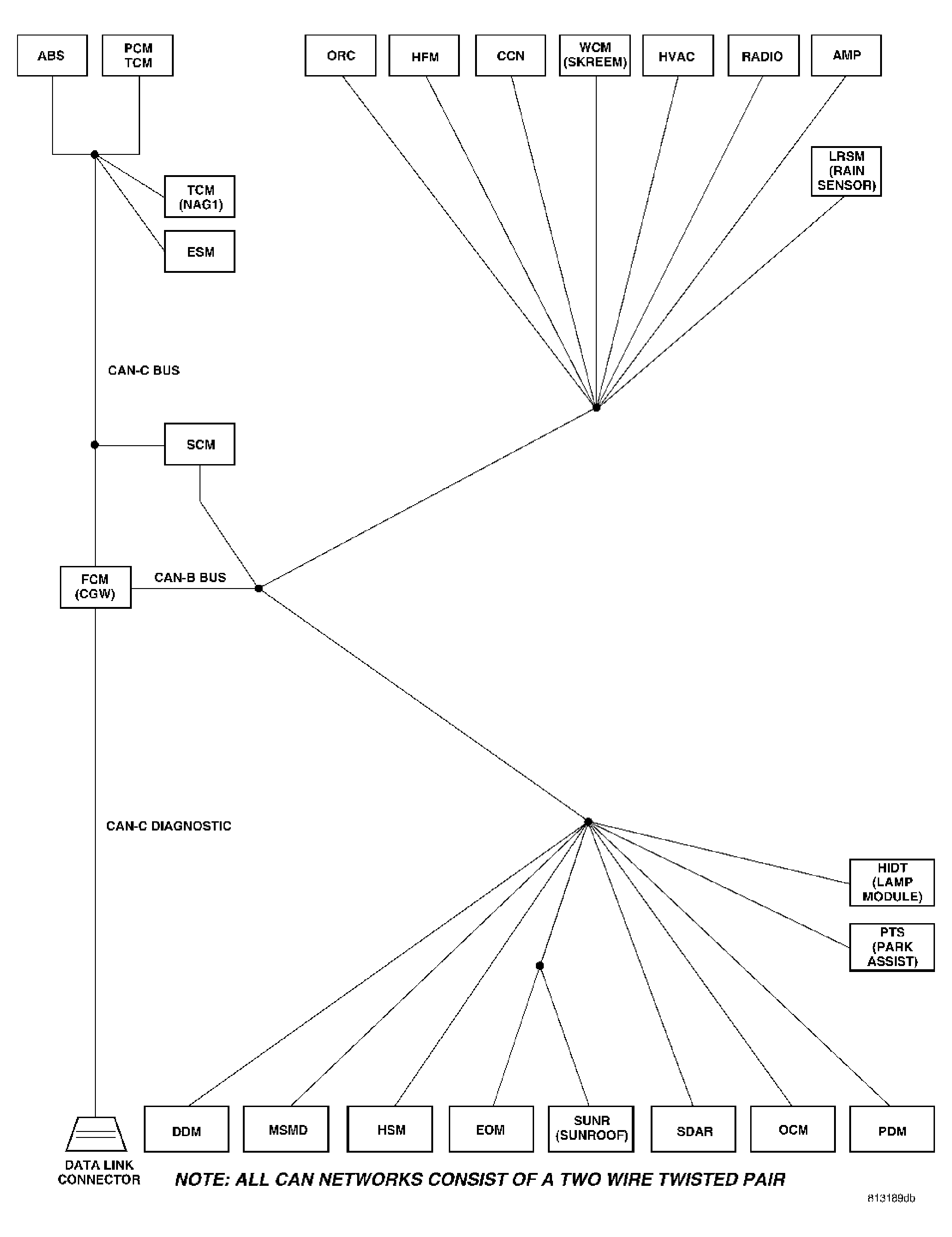
Fig 1: CAN NETWORK TOPOLOGY CHART
GC0014610Courtesy of DAIMLERCHRYSLER CORP.