LEMON Manuals: Even more car manuals for everyone
Home >> Chrysler >> 2004 >> Crossfire Standard >> Repair and Diagnosis (Single Page) >> Accessories & Equipment >> Communication Devices >> Electronic Control Modules >> Electronic Control Modules - Electrical Diagnostics >> Diagnosis And Testing >> *No Response From Shift Lever Assembly >> Circuit Diagram & Connector Identification

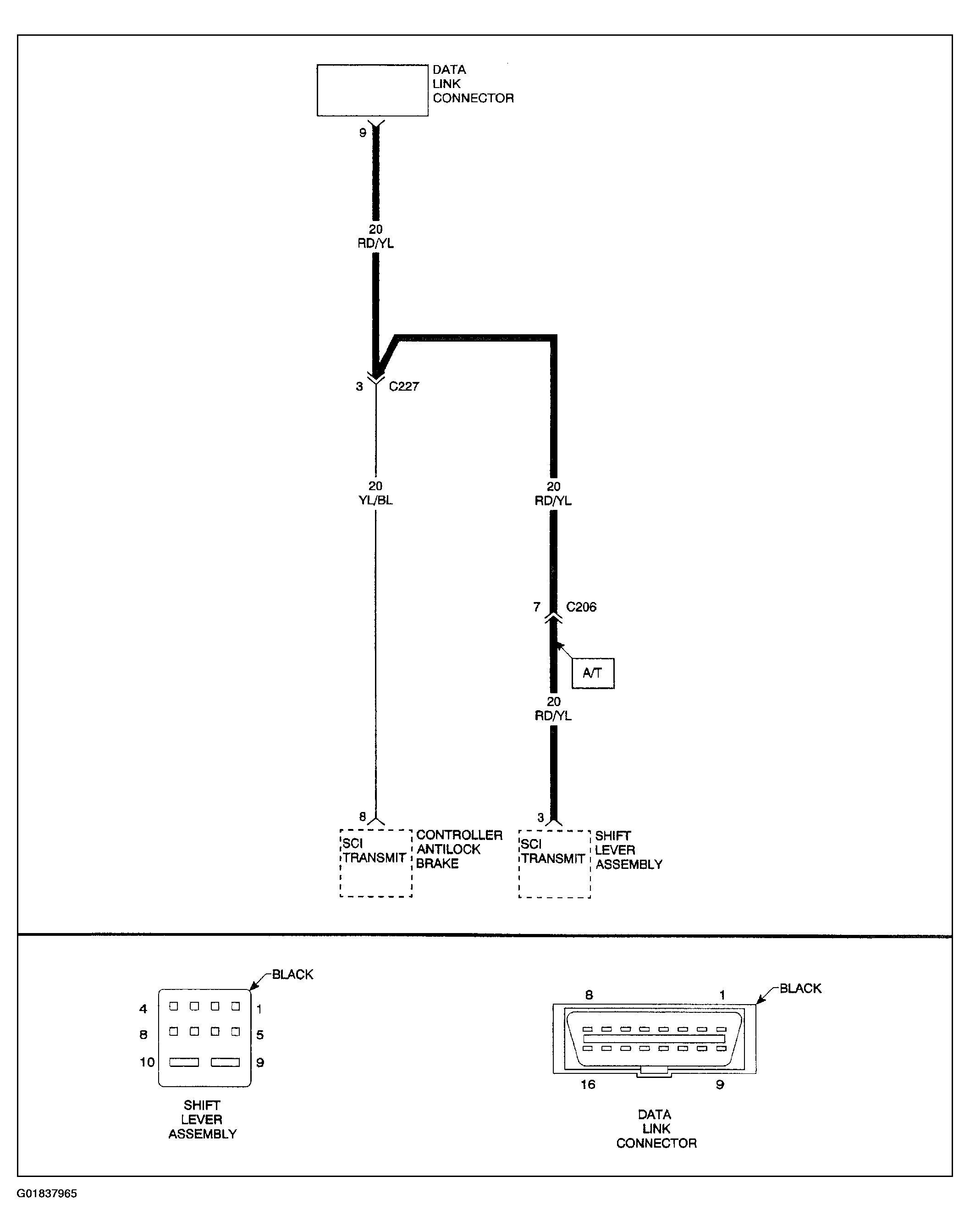
Circuit Diagram & Connector Identification

Fig 1: Identifying No Response From Shift Lever Assembly Circuit Diagram & Connector Identification
G01837965Courtesy of DAIMLERCHRYSLER CORP.