LEMON Manuals: Even more car manuals for everyone
Home >> Chevrolet >> 2018 >> Spark LS, Standard Trans >> Repair and Diagnosis >> Engine Performance >> System >> Data Communications System >> Schematic Wiring Diagrams >> Body Control System Wiring Schematics >> Power, Ground and Serial Data Communication

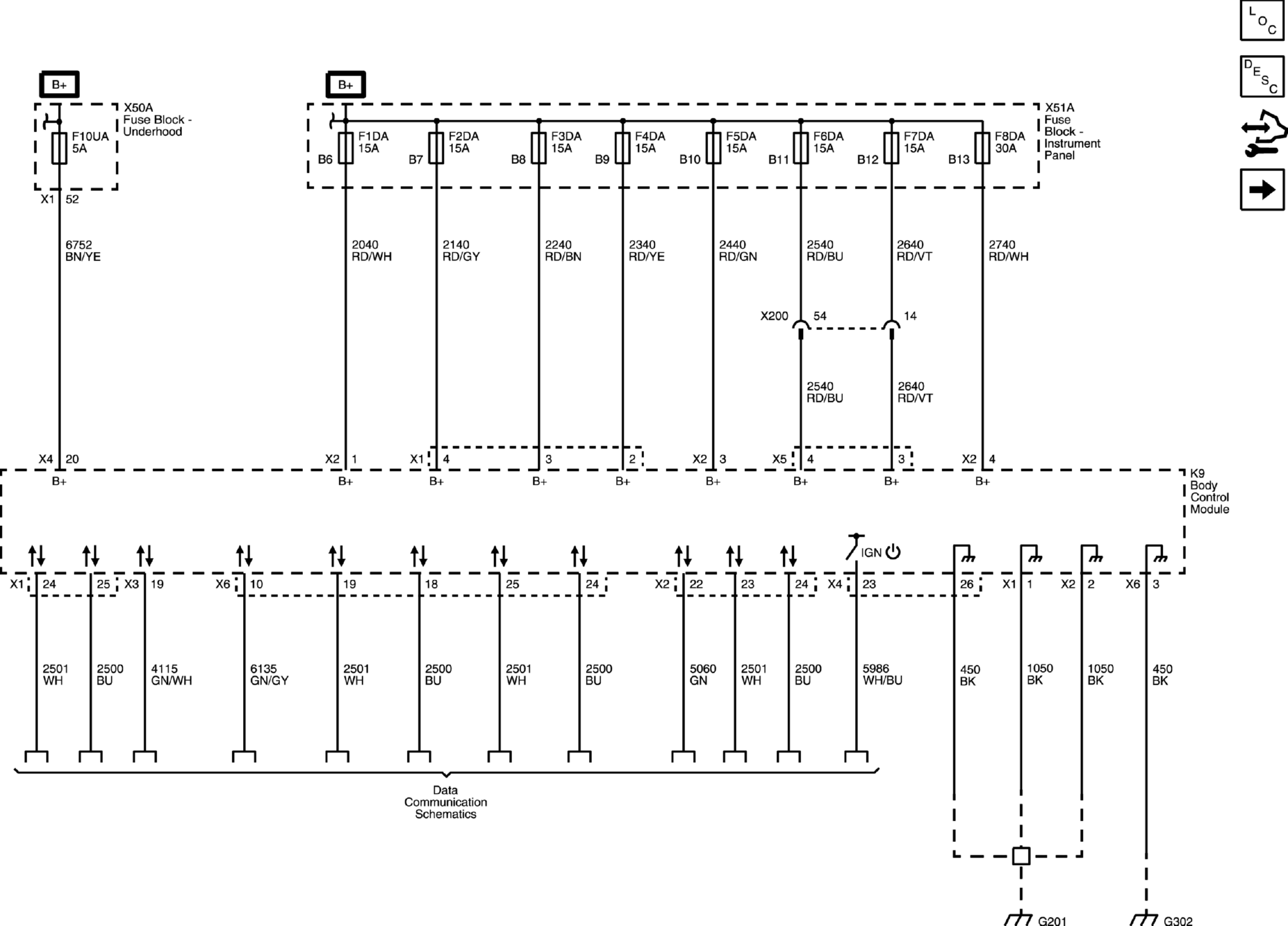
Power, Ground and Serial Data Communication

GM4674792Courtesy of GENERAL MOTORS COMPANY