LEMON Manuals: Even more car manuals for everyone
Home >> Chevrolet >> 2017 >> SS Automatic Trans >> Repair and Diagnosis >> Engine Performance >> System >> Data Communication System >> Schematic Wiring Diagrams >> Data Communication Wiring Schematics >> Linear Interconnect Network (LIN) Bus 6 and 9

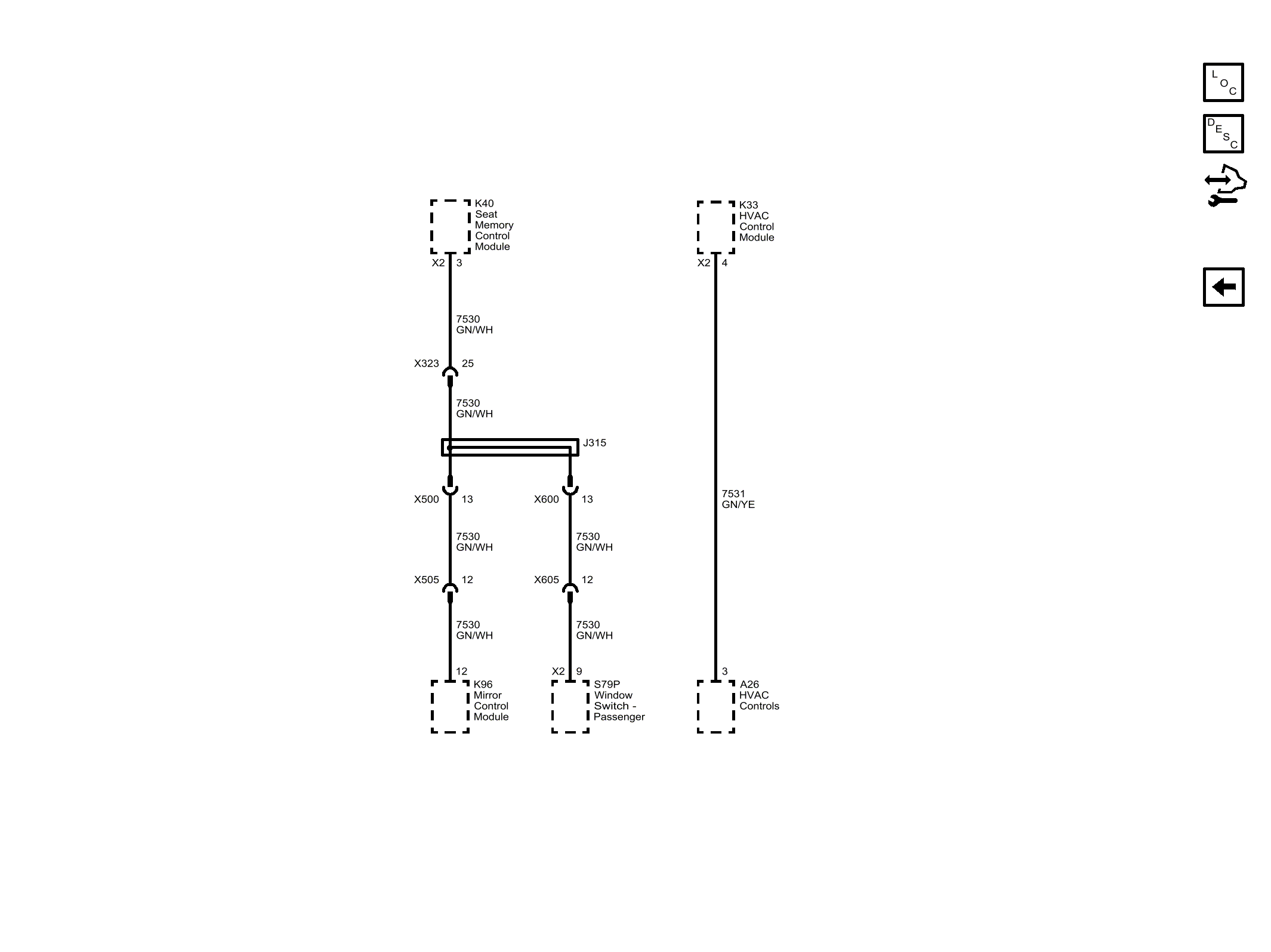
Linear Interconnect Network (LIN) Bus 6 and 9

Fig 1: Linear Interconnect Network (LIN) Bus 6 and 9
GM4534376Courtesy of GENERAL MOTORS COMPANY