LEMON Manuals: Even more car manuals for everyone
Home >> Chevrolet >> 2015 >> Volt >> Repair and Diagnosis (Single Page) >> Accessories & Equipment >> Drivers Assistance Systems - ADAS >> Object Detection And Pedestrian Protection System >> Schematic Wiring Diagrams >> Object Detection Wiring Schematics >> Rearview Camera (UVC)

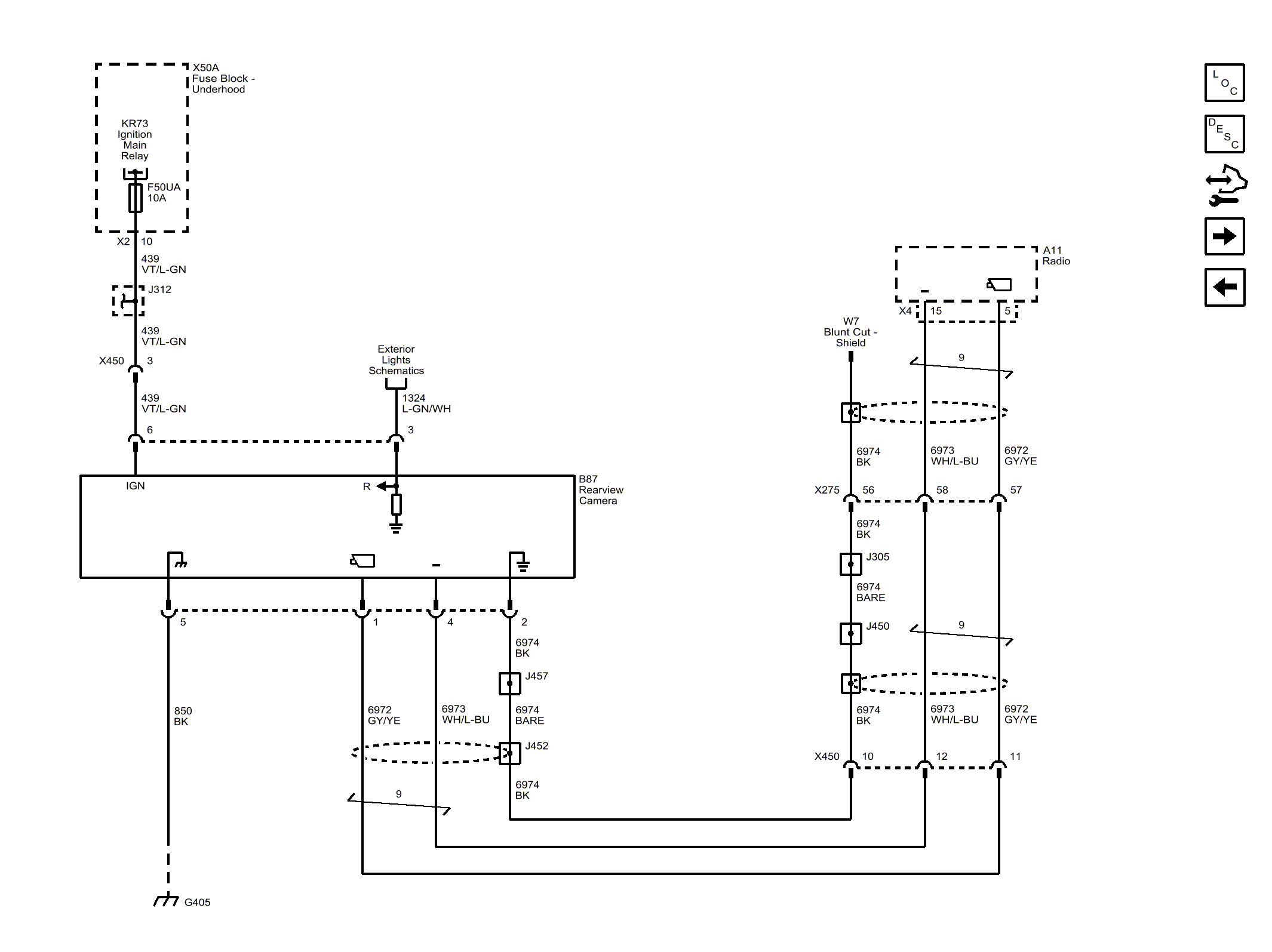
Rearview Camera (UVC)

Fig 1: Rearview Camera (UVC)
GM3745773Courtesy of GENERAL MOTORS COMPANY