LEMON Manuals: Even more car manuals for everyone
Home >> Chevrolet >> 2015 >> Cruze Eco, Automatic Trans >> Repair and Diagnosis >> Accessories & Equipment >> Drivers Assistance Systems - ADAS >> Object Detection System And Pedestrian Protection System >> Schematic Wiring Diagrams >> Object Detection Wiring Schematics >> Side Blind Zone Alert (UFT)

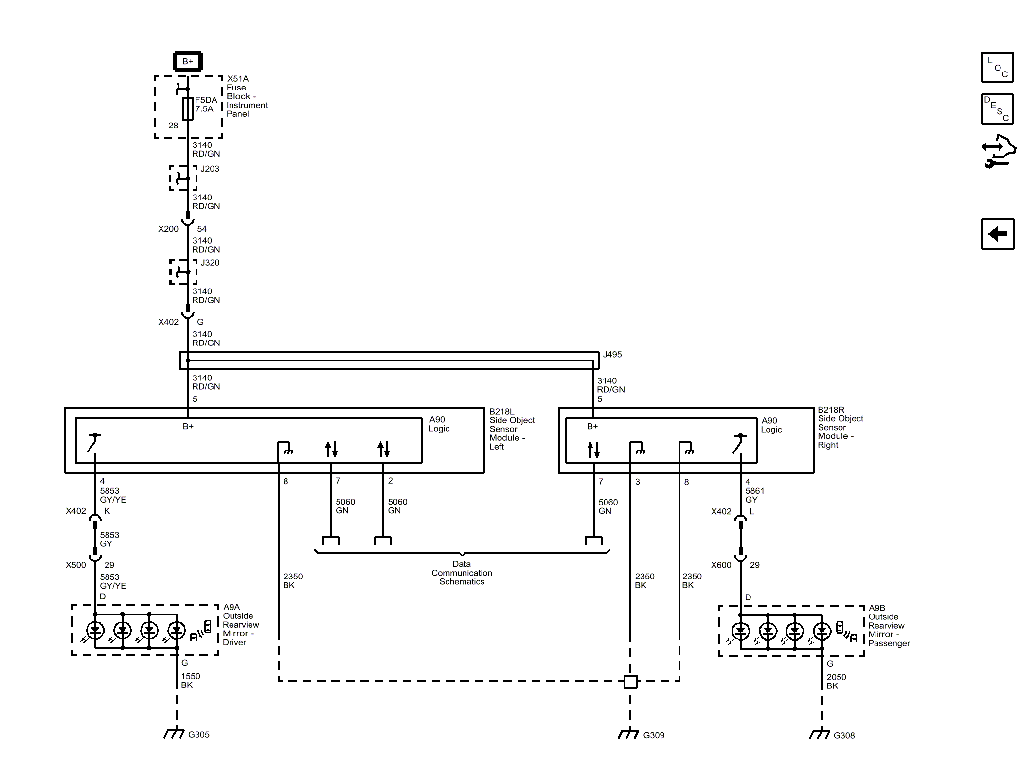
Side Blind Zone Alert (UFT)

Fig 1: Side Blind Zone Alert (UFT)
GM3814576Courtesy of GENERAL MOTORS COMPANY