LEMON Manuals: Even more car manuals for everyone
Home >> Chevrolet >> 2014 >> Trax LTZ, AWD >> Repair and Diagnosis >> Accessories & Equipment >> Drivers Assistance Systems - ADAS >> Object Detection System And Pedestrian Protection System >> Schematic Wiring Diagrams >> Object Detection Wiring Schematics (Encore) >> Side Object Detection (UFT)

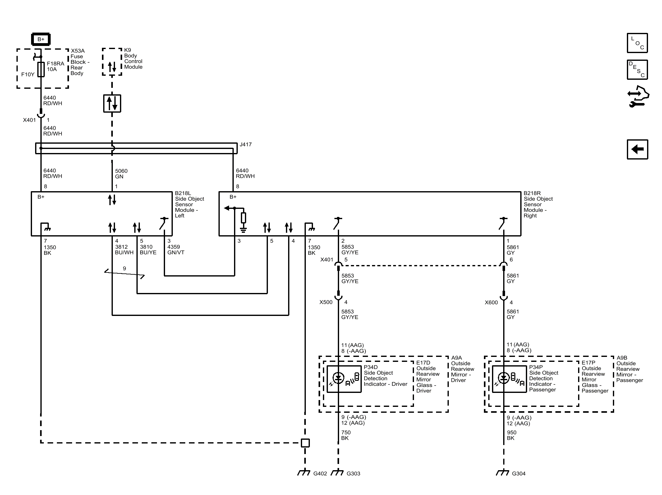
Side Object Detection (UFT)

Fig 1: Side Object Detection (UFT)
GM3541270Courtesy of GENERAL MOTORS COMPANY