LEMON Manuals: Even more car manuals for everyone
Home >> Chevrolet >> 2014 >> Trax LS, Automatic Trans >> Repair and Diagnosis >> Accessories & Equipment >> Drivers Assistance Systems - ADAS >> Object Detection System And Pedestrian Protection System >> Schematic Wiring Diagrams >> Object Detection Wiring Schematics (Encore) >> Lane Departure Warning (UFL)

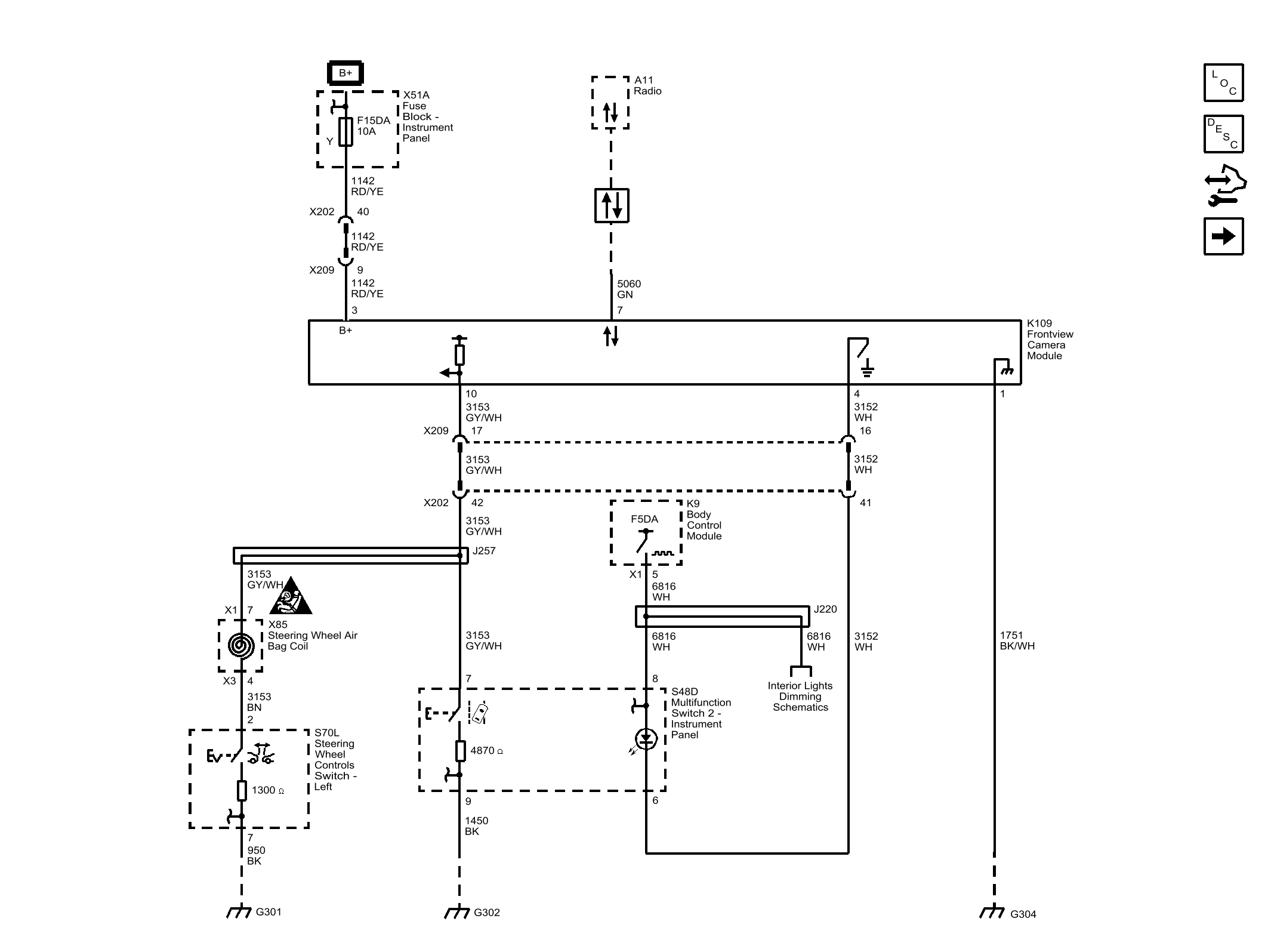
Lane Departure Warning (UFL)

Fig 1: Lane Departure Warning (UFL)
GM3263515Courtesy of GENERAL MOTORS COMPANY