LEMON Manuals: Even more car manuals for everyone
Home >> Chevrolet >> 2013 >> Volt >> Repair and Diagnosis >> External Pages >> Different car >> Section 151 (Cellular System, Entertainment System, And Navigation System) >> Schematic Wiring Diagrams >> Radio/Navigation System Wiring Schematics >> Power, Ground, Antennas and Data Communication Wiring Schematics

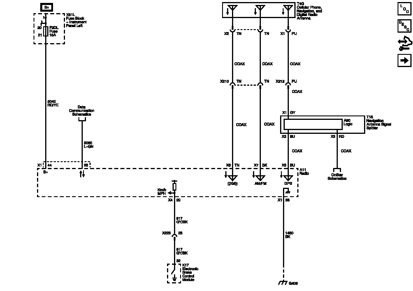
Power, Ground, Antennas and Data Communication Wiring Schematics

WARNING: This page is about a different car, the 2012 Chevrolet Volt. However, it is still accessible from the selected car via links, so may be relevant.
Fig 1: Power, Ground, Antennas and Data Communication Wiring Schematics
GM2614559Courtesy of GENERAL MOTORS COMPANY