LEMON Manuals: Even more car manuals for everyone
Home >> Chevrolet >> 2013 >> Traverse LS, AWD >> Repair and Diagnosis >> Accessories & Equipment >> Memory Modules >> Secondary And Configurable Customer Control System >> Schematic and Routing Diagrams >> Steering Wheel Secondary/Configurable Control Schematics >> UK3

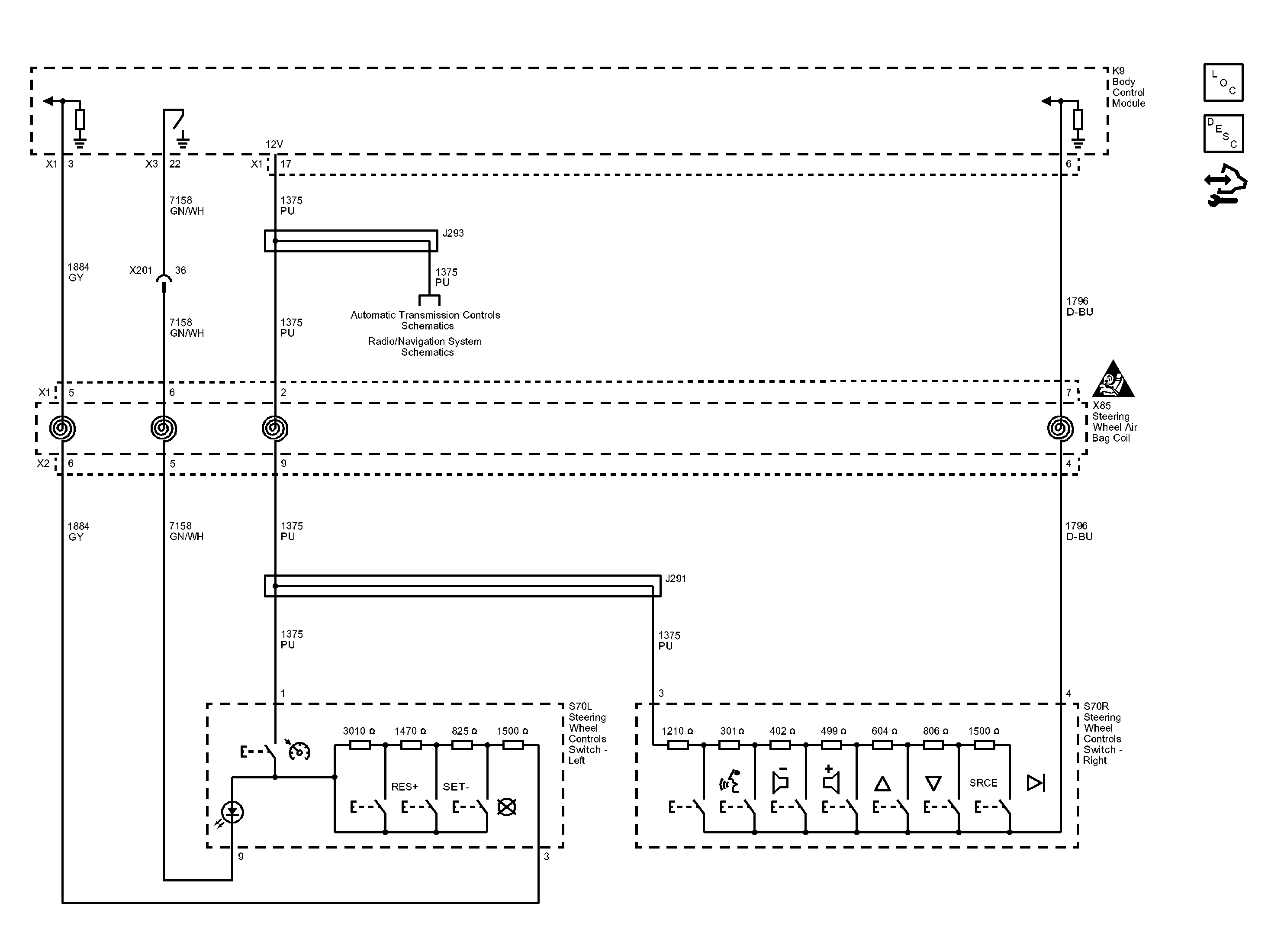
Steering Wheel Secondary/Configurable Control Schematics: UK3

Fig 1: Steering Wheel Secondary/Configurable Control (UK3) Wiring Schematic
GM2867308Courtesy of GENERAL MOTORS COMPANY