LEMON Manuals: Even more car manuals for everyone
Home >> Chevrolet >> 2013 >> Corvette Base, 2D Convertible, Automatic Trans >> Repair and Diagnosis >> Engine Performance >> System >> Data Communication System >> Schematic Wiring Diagrams >> Body Control System Wiring Schematics >> Lighting References (1 of 2)

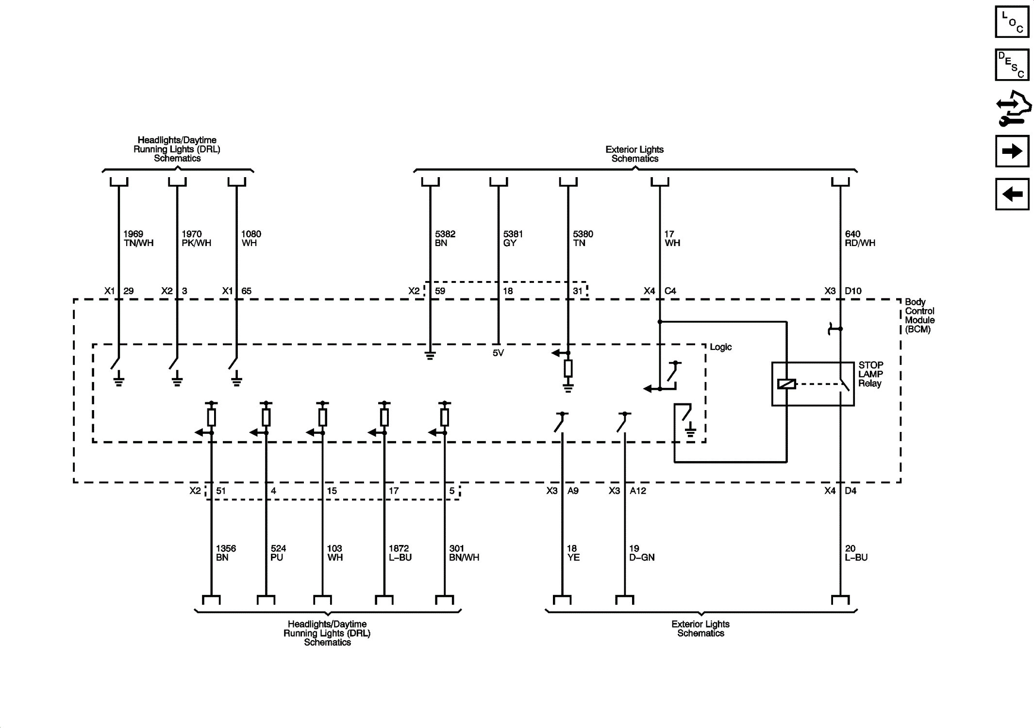
Lighting References (1 of 2)

Fig 1: Lighting References Wiring Schematic (1 of 2)
GM2756862Courtesy of GENERAL MOTORS COMPANY