LEMON Manuals: Even more car manuals for everyone
Home >> Chevrolet >> 2013 >> Camaro LS, Automatic Trans >> Repair and Diagnosis >> External Pages >> Different car >> Section 162 (Keyless Entry System And Remote Functions) >> Wiring Schematics >> Remote Function Wiring Schematics

Remote Function Wiring Schematics

WARNING: This page is about a different car, the 2011 Chevrolet Camaro. However, it is still accessible from the selected car via links, so may be relevant.
Fig 1: Keyless Entry Wiring Schematic
GM2404485Courtesy of GENERAL MOTORS CORP.
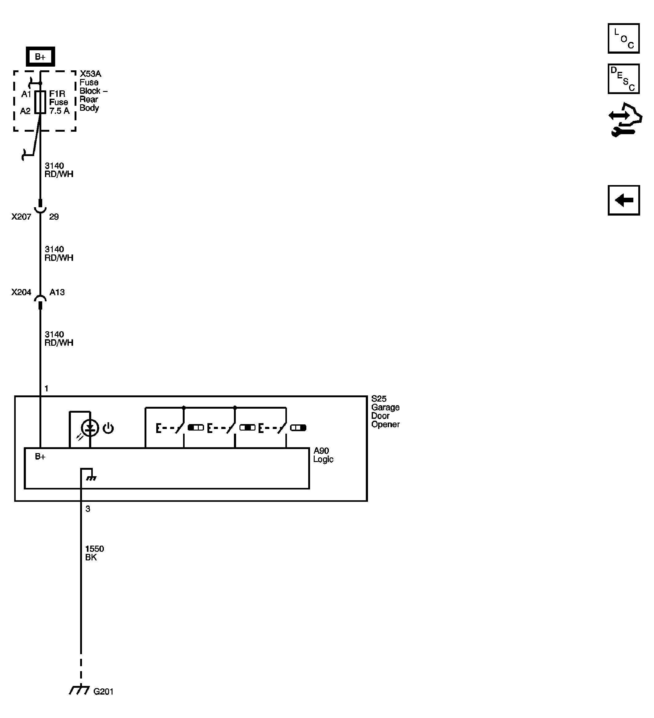
Fig 2: Garage Door Opener Wiring Schematic
GM2404486Courtesy of GENERAL MOTORS CORP.