LEMON Manuals: Even more car manuals for everyone
Home >> Chevrolet >> 2012 >> Corvette Base, 2D Convertible, Automatic Trans >> Repair and Diagnosis >> Electrical >> Component Locations >> Electrical Component Locator - Instrument Panel/Center Console Component Views >> Instrument Panel/Center Console Component Views >> Instrument Panel and Center Console Components

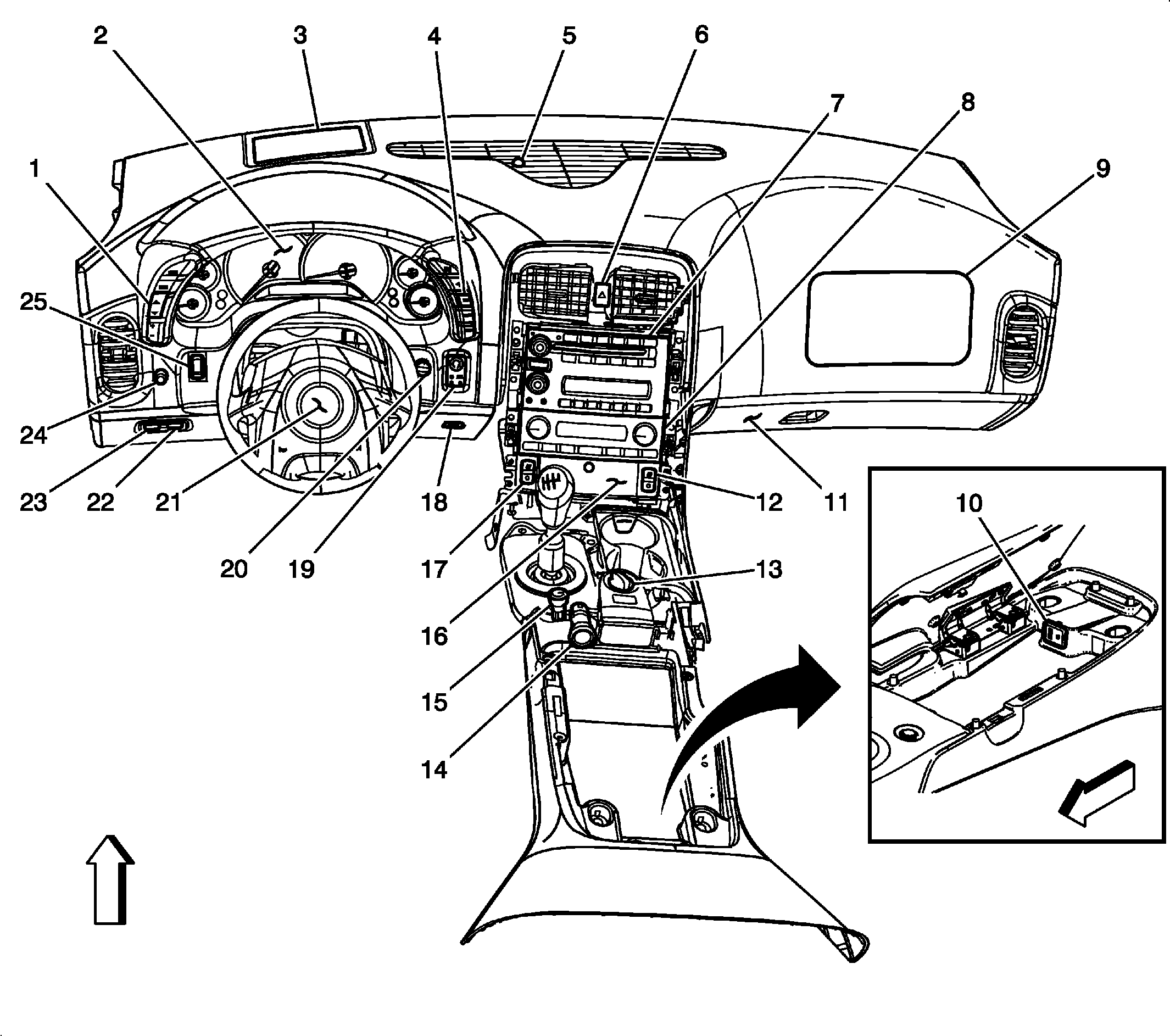
Instrument Panel and Center Console Components

Instrument Panel and Center Console Components

Component Name Callout
Head Up Display (HUD) Switch (UV6) 1
Instrument Panel Cluster (IPC) 2
Head Up Display (HUD) (UV6) 3
Driver Information Center (DIC) Switch 4
Sunload Sensor 5
Hazard Warning Switch 6
Radio 7
HVAC Control Module 8
Inflatable Restraint I/P Module 9
Auxiliary Audio Jack (U3U) 10
I/P Compartment Lamp 11
Heated Seat Switch - Passenger (KA1) 12
Suspension Control Switch (F55) 13
Accessory Power Outlet 14
Traction Control Switch (TCS) 15
Cigar Lighter 16
Heated Seat Switch - Driver (KA1) 17
Noise Compensation Microphone (U65) 18
Ignition Mode Switch 19
Air Temperature Sensor - Inside 20
Inflatable Restraint Steering Wheel Module 21
Rear Compartment Lid Release Switch - Interior 22
Fuel Door Release Switch 23
I/P Dimmer Switch 24
Folding Top Control Switch (CM7) 25
Fig 1: Instrument Panel and Center Console Components
GM2533765Courtesy of GENERAL MOTORS COMPANY