LEMON Manuals: Even more car manuals for everyone
Home >> Chevrolet >> 2011 >> Volt >> Repair and Diagnosis >> Electrical >> Charging Systems >> Plug-In Charging >> Wiring Schematics >> Plug-In Charging Wiring Schematics

Plug-In Charging Wiring Schematics

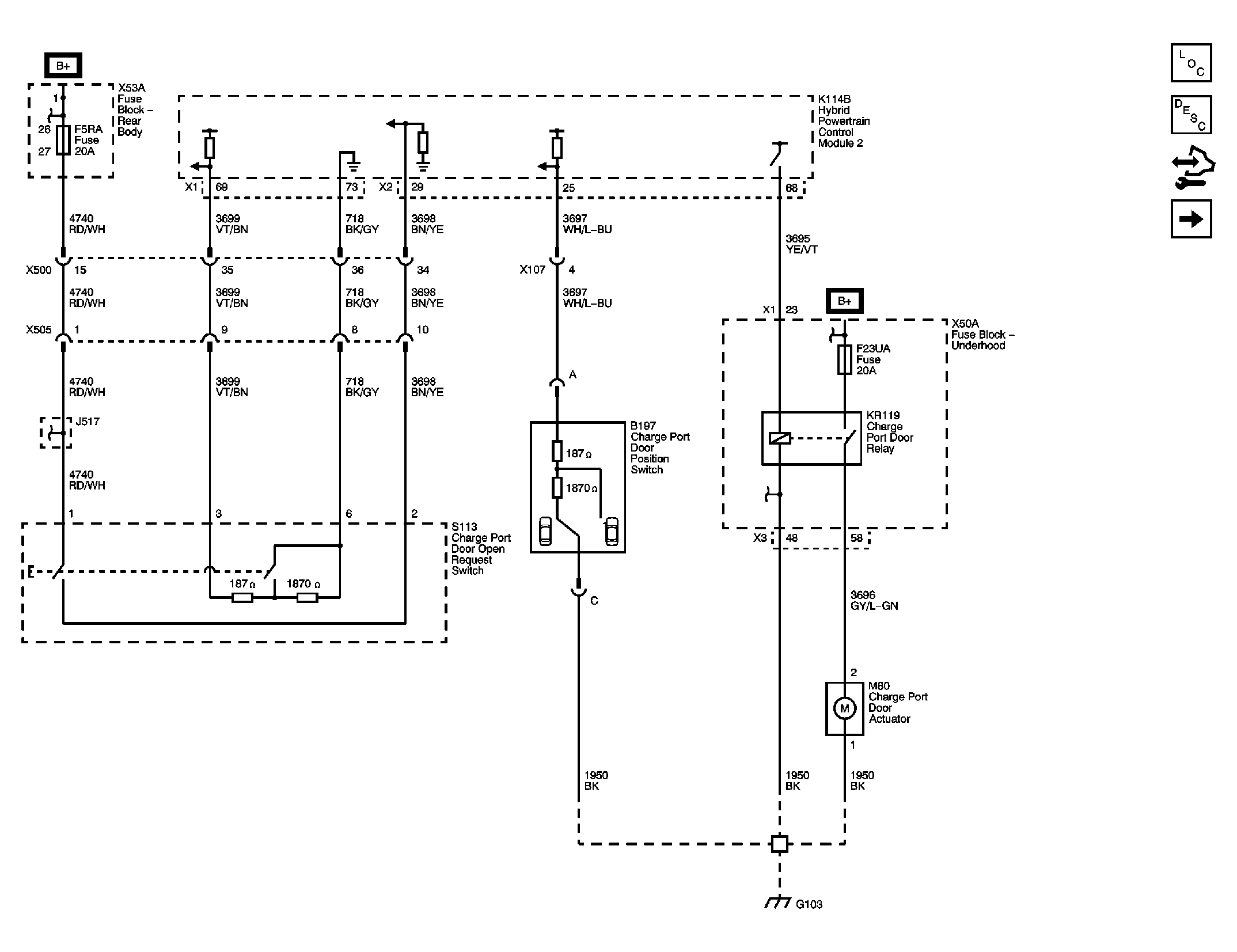
Fig 1: Charging Port Door Wiring Schematic
GM2488715Courtesy of GENERAL MOTORS CORP.
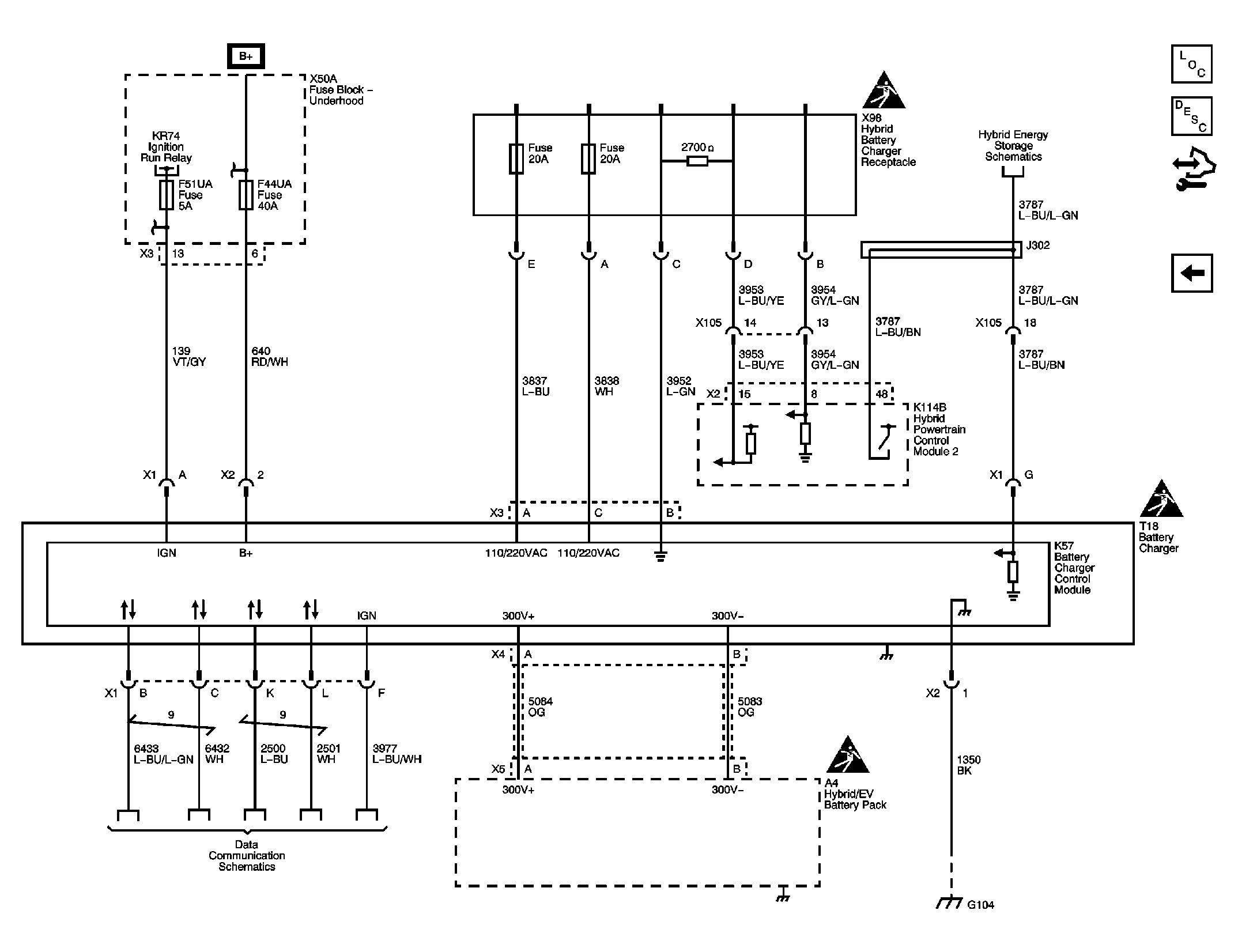
Fig 2: Battery Charger Wiring Schematic
GM2488716Courtesy of GENERAL MOTORS CORP.