LEMON Manuals: Even more car manuals for everyone
Home >> Chevrolet >> 2011 >> Traverse LS, AWD >> Repair and Diagnosis >> Accessories & Equipment >> Memory Modules >> Secondary And Configurable Customer Control System >> Wiring Schematics >> Steering Wheel Secondary/Configurable Control System Wiring Schematics >> UK3

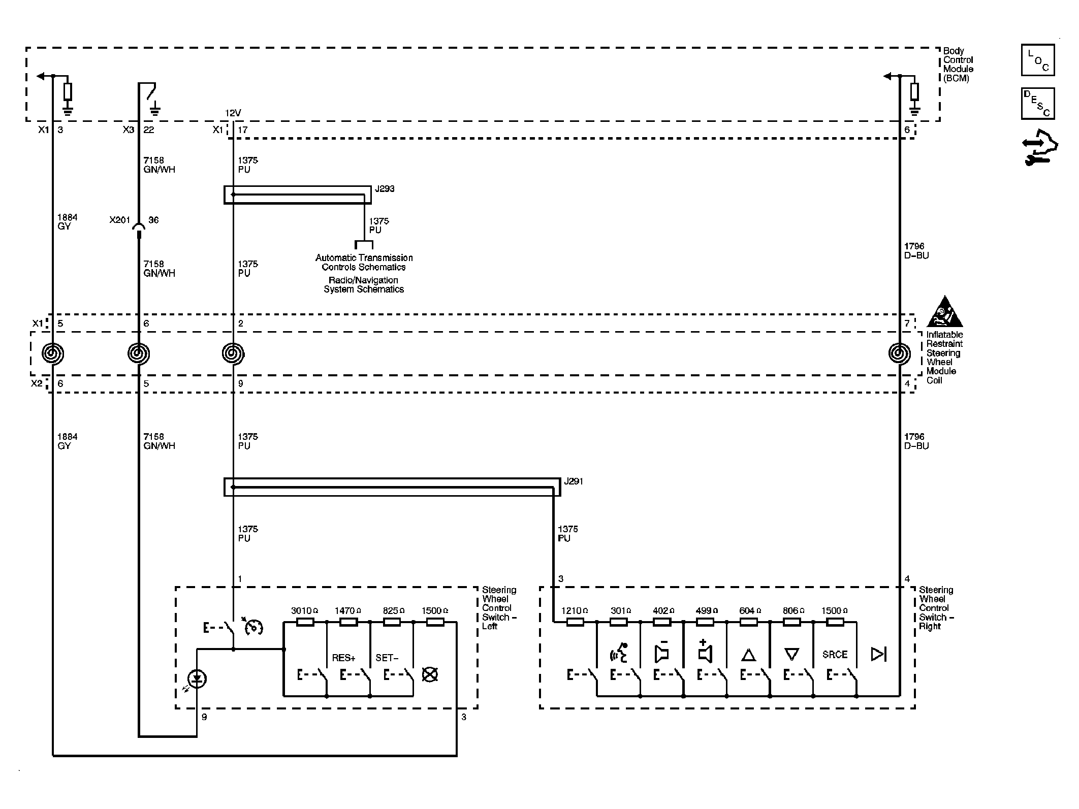
Steering Wheel Secondary/Configurable Control System Wiring Schematics: UK3

Fig 1: UK3 Wiring Schematic
GM2381794Courtesy of GENERAL MOTORS CORP.