LEMON Manuals: Even more car manuals for everyone
Home >> Chevrolet >> 2010 >> Camaro LS, Automatic >> Repair and Diagnosis >> Engine Performance >> System >> Data Communication System >> Schematic and Routing Diagrams >> Data Communication Schematics

Data Communication Schematics

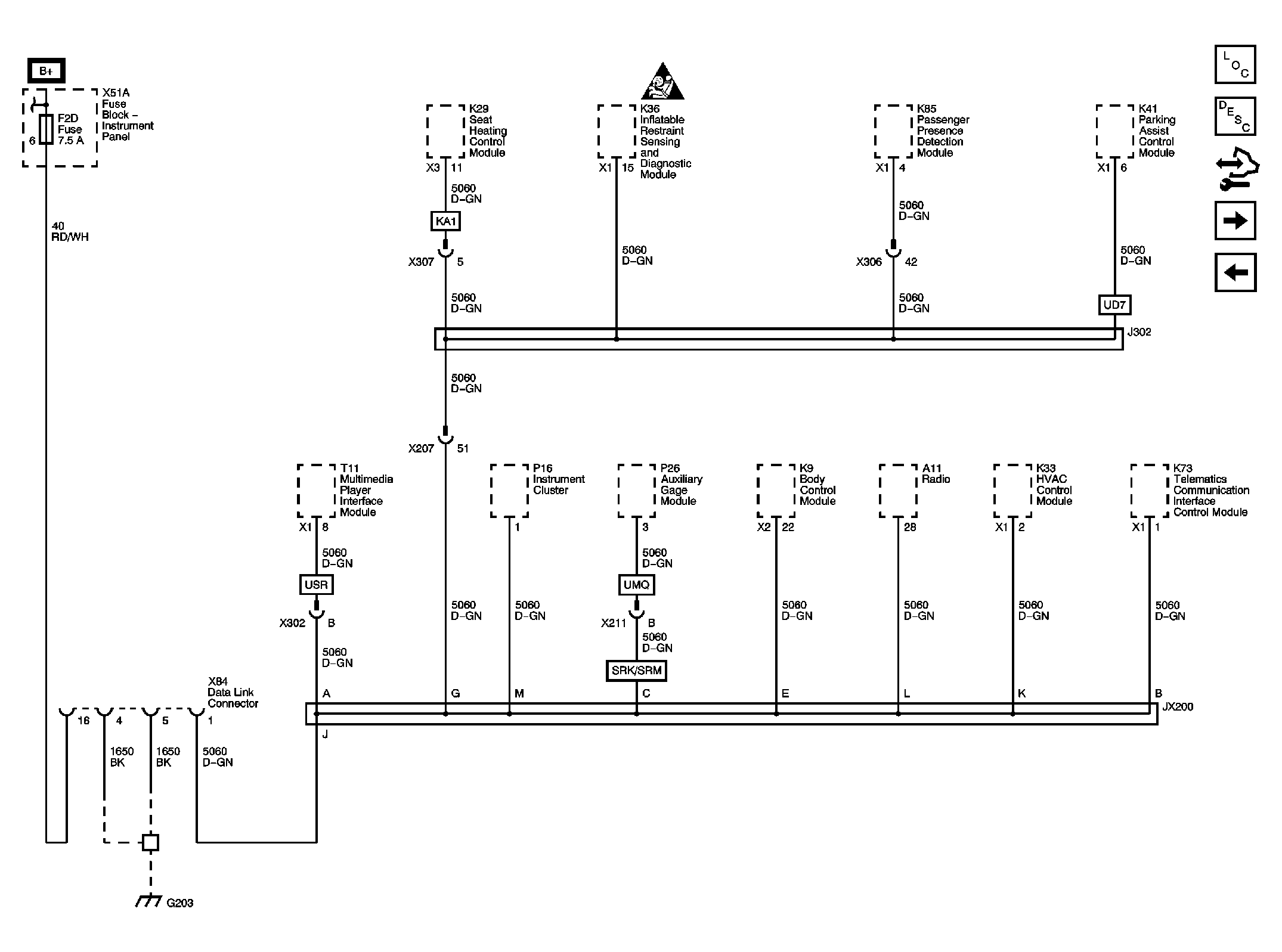
Fig 1: High Speed GMLAN
GM2207092Courtesy of GENERAL MOTORS CORP.
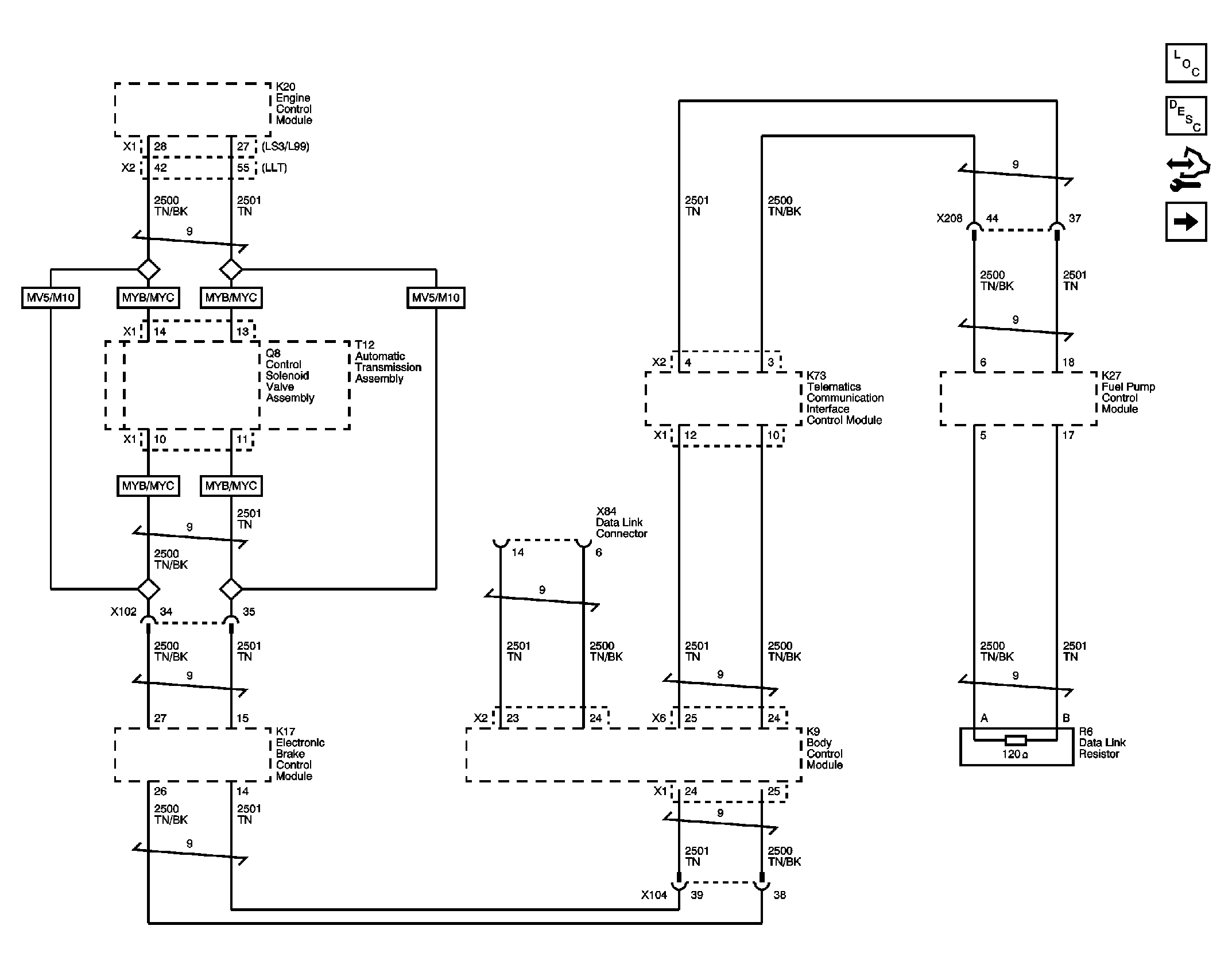
Fig 2: High Speed GMLAN - BUS 2
GM2207093Courtesy of GENERAL MOTORS CORP.
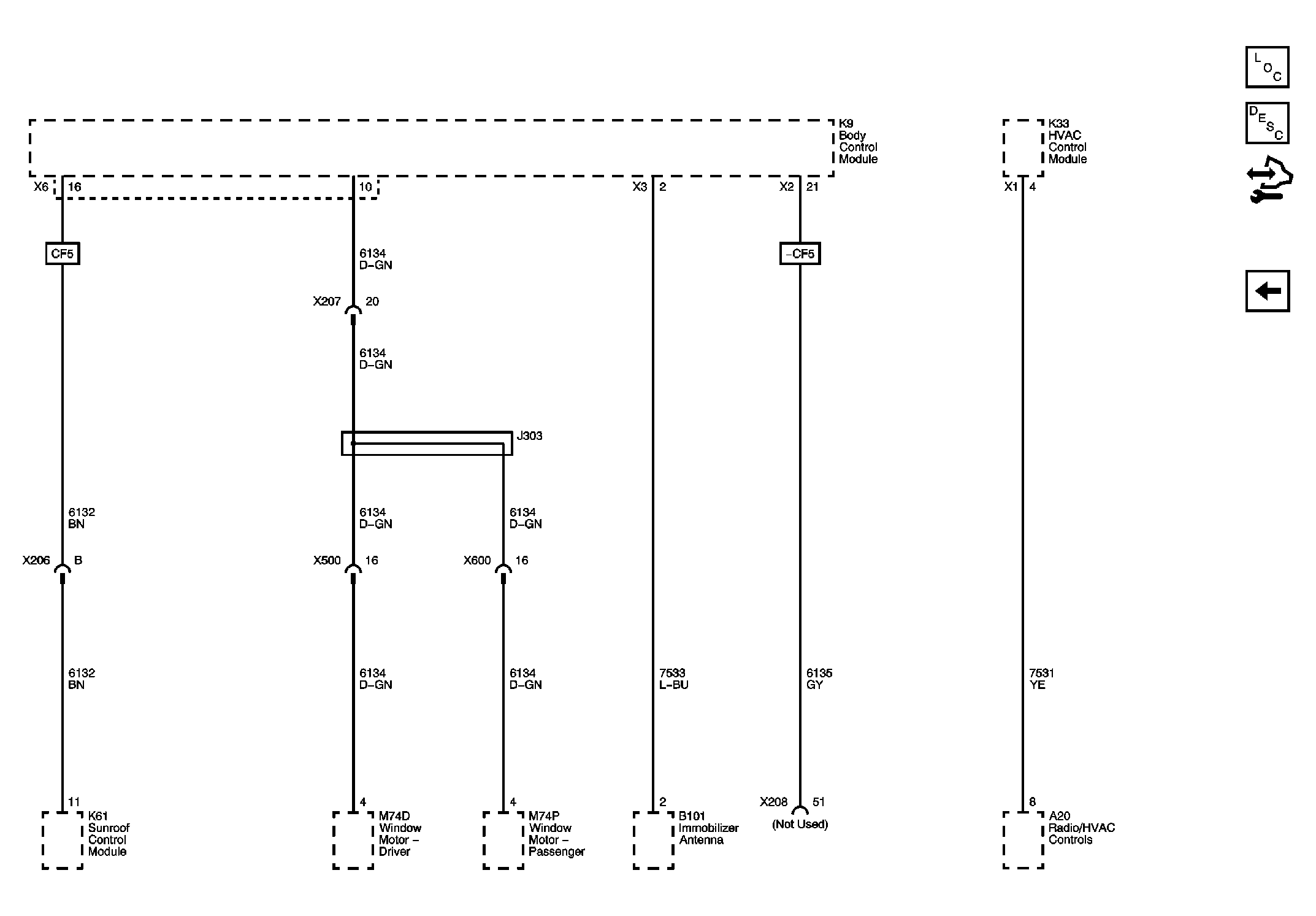
Fig 3: Low Speed GMLAN
GM2207094Courtesy of GENERAL MOTORS CORP.
Fig 4: Communications Enable
GM2207095Courtesy of GENERAL MOTORS CORP.
Fig 5: Local Interconnect Network Bus 1, 3, 4, 9, 11
GM2207096Courtesy of GENERAL MOTORS CORP.