LEMON Manuals: Even more car manuals for everyone
Home >> Chevrolet >> 2007 >> HHR LS, Standard >> Repair and Diagnosis >> External Pages >> Different car >> Section 41 (Keyless Entry System And Remote Functions) >> Schematic and Routing Diagrams >> Remote Function Schematics

Remote Function Schematics

WARNING: This page is about a different car, the 2007 Chevrolet Corvette. However, it is still accessible from the selected car via links, so may be relevant.
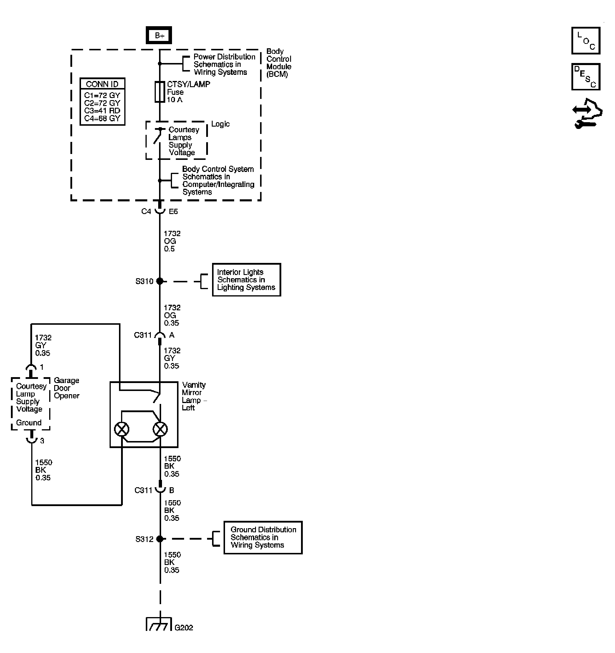
Fig 1: Schematic and Routing Wiring Diagram Schematic
GM1602737Courtesy of GENERAL MOTORS CORP.
Fig 2: Keyless Entry Schematics - Wiring Diagram Schematic
GM1640506Courtesy of GENERAL MOTORS CORP.