LEMON Manuals: Even more car manuals for everyone
Home >> Chevrolet >> 2006 >> HHR LS, Automatic >> Repair and Diagnosis >> Transmission >> Automatic Trans >> Shift Lock Control System >> Schematic and Routing Diagrams >> Automatic Transmission Shift Lock Control Schematics

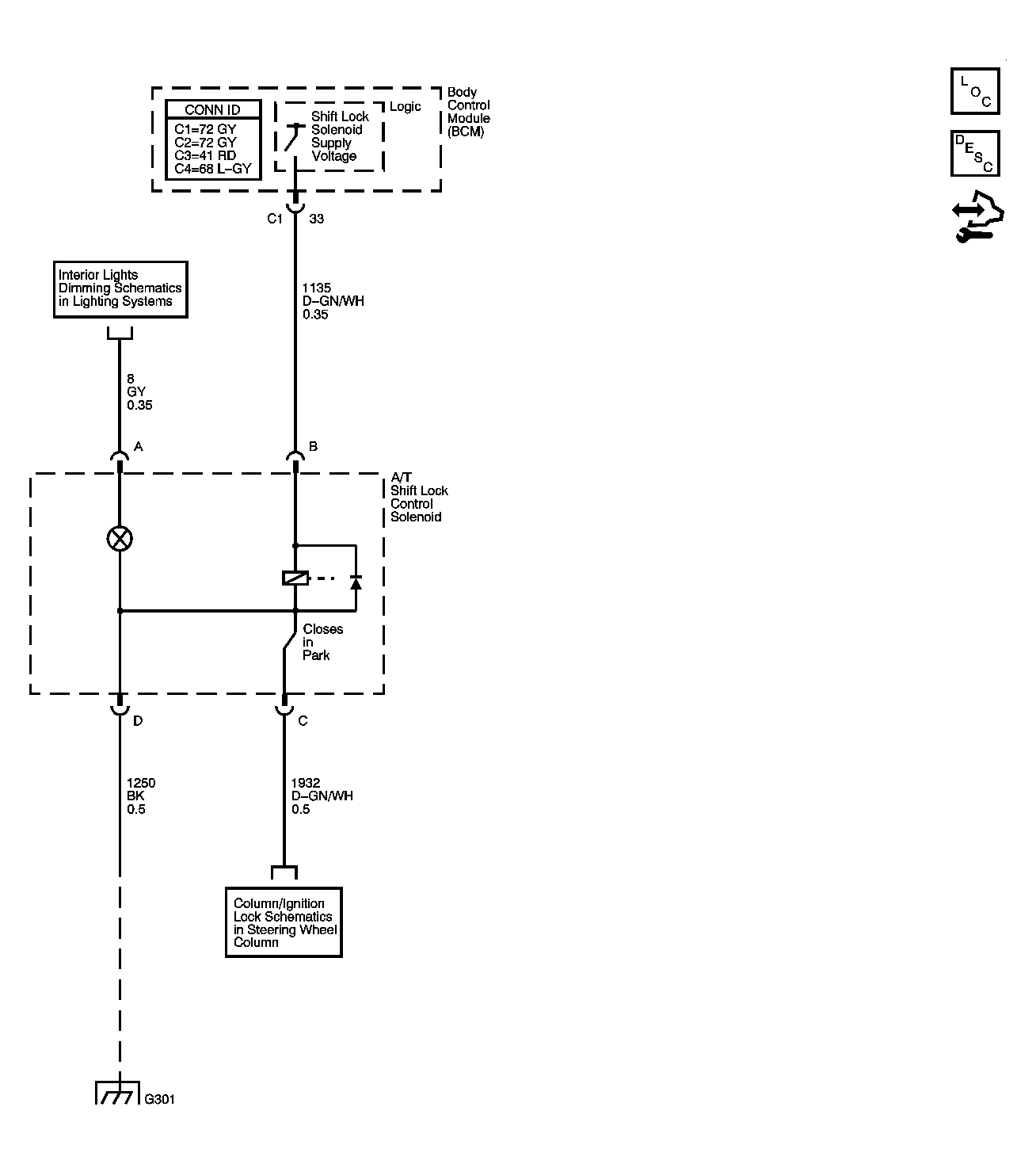
Automatic Transmission Shift Lock Control Schematics

Fig 1: A/T Shift Lock Control Schematic
GM1558381Courtesy of GENERAL MOTORS CORP.