LEMON Manuals: Even more car manuals for everyone
Home >> Cadillac >> 2017 >> XT5 Base >> Repair and Diagnosis >> Accessories & Equipment >> Drivers Assistance Systems - ADAS >> Object Detection System And Pedestrian Protection System >> Schematic Wiring Diagrams >> Object Detection Wiring Schematics >> Park Assist - Rear Sensors

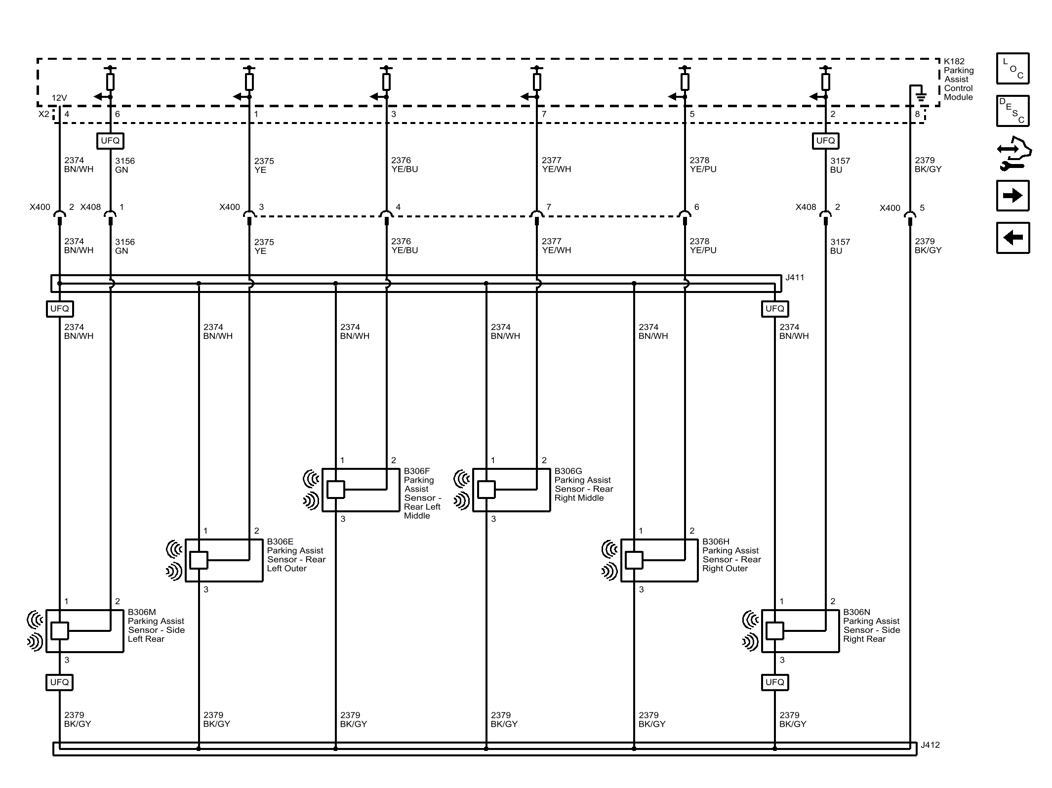
Park Assist - Rear Sensors

Fig 1: Park Assist - Rear Sensors
GM4303433Courtesy of GENERAL MOTORS COMPANY