LEMON Manuals: Even more car manuals for everyone
Home >> Cadillac >> 2017 >> CTS Base, AWD >> Repair and Diagnosis >> External Pages >> Different car >> Section 102 (Object Detection System And Pedestrian Protection System - Schematic Wiring Diagrams - Sedan) >> Schematic Wiring Diagrams >> Object Detection Wiring Schematics >> Park Assist - Power, Ground, Serial Data and Control

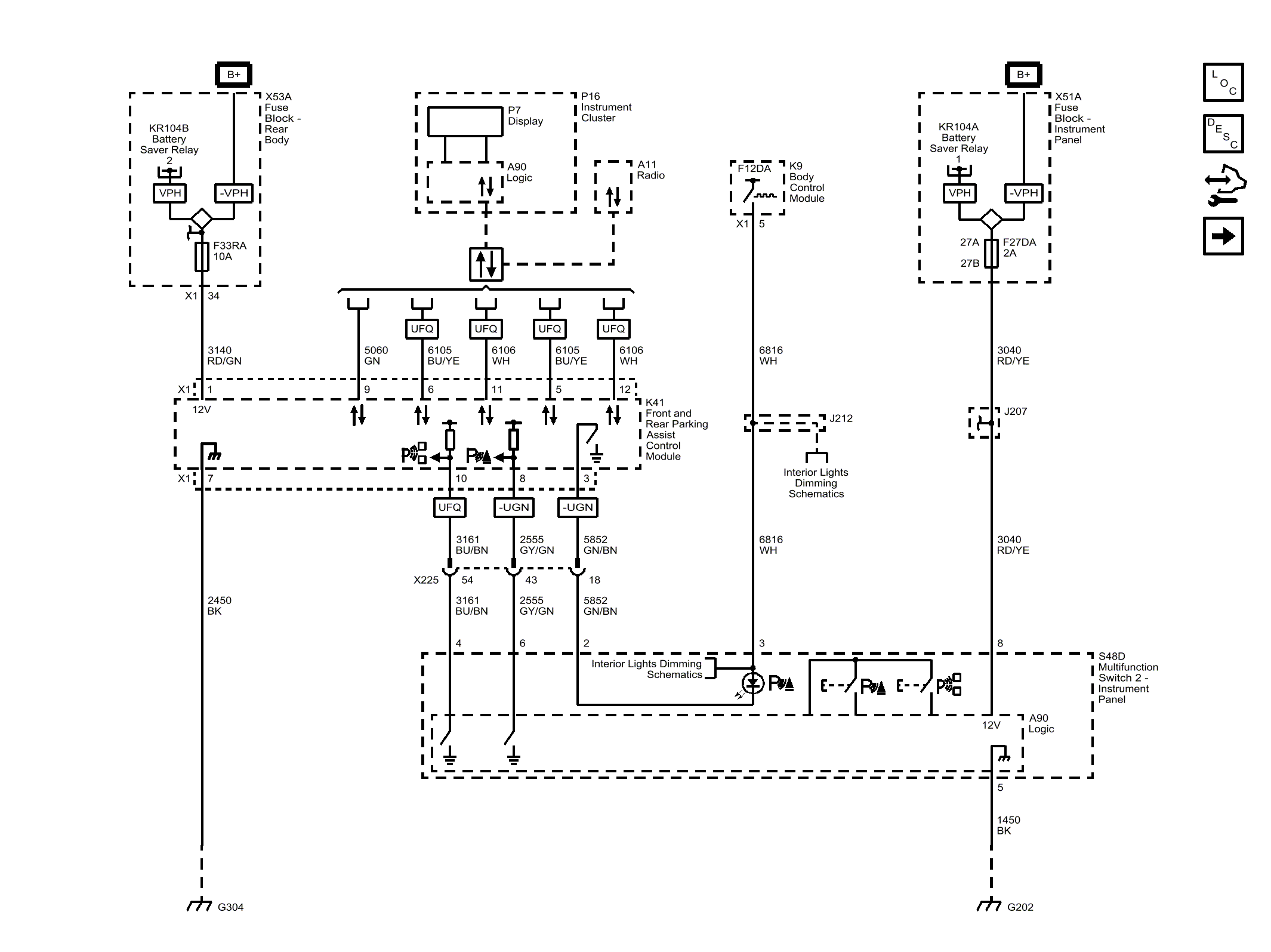
Park Assist - Power, Ground, Serial Data and Control

WARNING: This page is about a different car, the 2015 Cadillac CTS. However, it is still accessible from the selected car via links, so may be relevant.
Fig 1: Park Assist - Power, Ground, Serial Data and Control
GM3705762Courtesy of GENERAL MOTORS COMPANY