LEMON Manuals: Even more car manuals for everyone
Home >> Cadillac >> 2017 >> CTS Base, AWD >> Repair and Diagnosis >> Accessories & Equipment >> Drivers Assistance Systems - ADAS >> Object Detection System And Pedestrian Protection System >> Schematic Wiring Diagrams >> Object Detection Wiring Schematics >> Park Assist - Power, Ground, Serial Data and Control

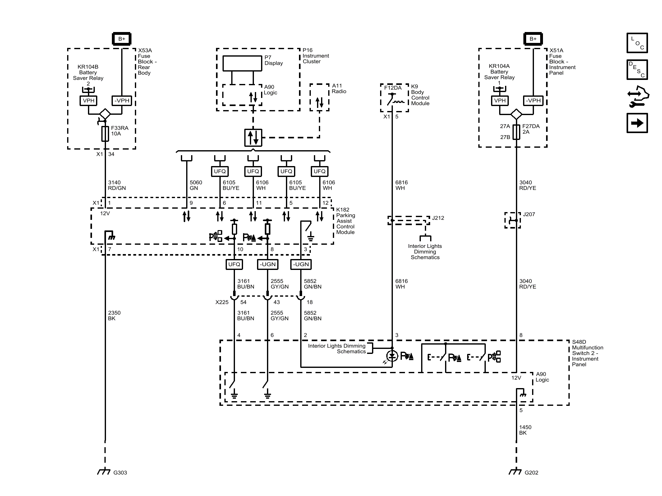
Park Assist - Power, Ground, Serial Data and Control

Fig 1: Park Assist - Power, Ground, Serial Data and Control
GM4493545Courtesy of GENERAL MOTORS COMPANY