LEMON Manuals: Even more car manuals for everyone
Home >> Cadillac >> 2017 >> CT6 Plug-In >> Repair and Diagnosis (Single Page) >> Accessories & Equipment >> Drivers Assistance Systems - ADAS >> Object Detection System And Pedestrian Protection System - Description And Operation >> Description and Operation >> Cross Traffic Alert Description and Operation >> Rear Cross Traffic Alert Block Diagram

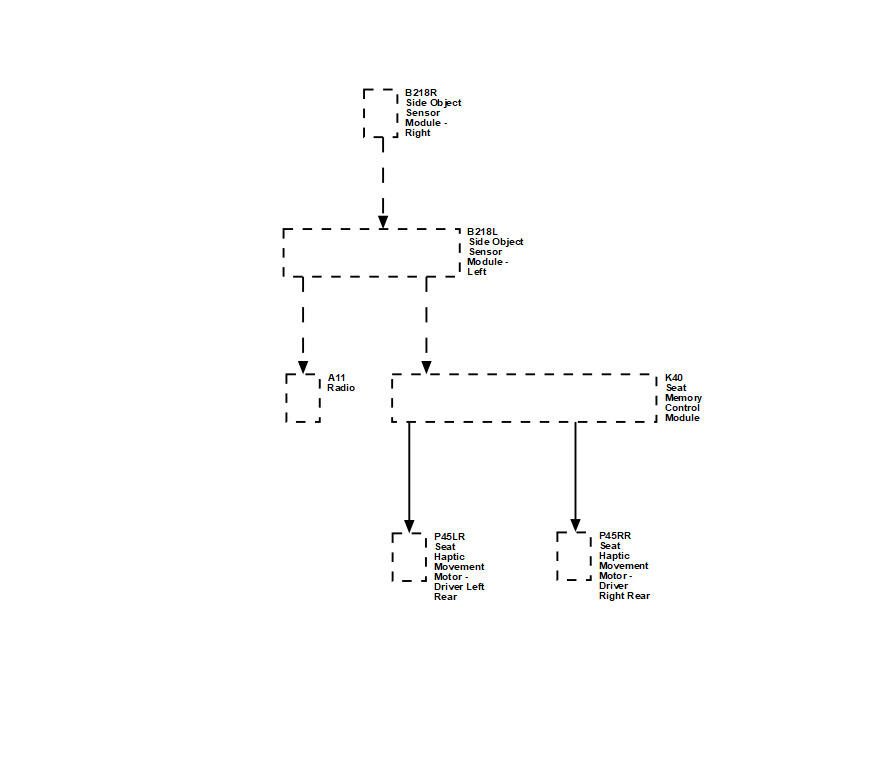
Rear Cross Traffic Alert Block Diagram

Fig 1: Rear Cross Traffic Alert Block Diagram (with Rear Cross Traffic Alert, UFG, N America)
GM3443711Courtesy of GENERAL MOTORS COMPANY
Callout Component Name
B218R B218R Side Object Sensor Module - Right
B218L B218L Side Object Sensor Module - Left
A11 A11 Radio
K40 K40 Seat Memory Control Module
P45LR Seat Haptic Movement Motor - Driver Left Rear
P45RR Seat Haptic Movement Motor - Driver Right Rear

The rear cross traffic alert system is designed to provide enhanced customer visibility while backing up by providing warnings to the driver on impending rear cross traffic. The rear cross traffic alert system is designed to detect and track objects of interest within a specified coverage zone behind the vehicle. The system is designed to alert the driver, with a visual display and either an audible sound or a haptic warning, to the presence of objects of interest that may cause a collision with the host vehicle. Although the system is intended to assist drivers in backing up, it does not replace driver's vision. The driver is responsible to check carefully for objects outside of the coverage zone (e.g., a fast approaching vehicle) for a safe backing maneuver. In the event that the system senses a malfunction through its diagnostic functions, the system will be disabled and the driver will be visually notified.