LEMON Manuals: Even more car manuals for everyone
Home >> Cadillac >> 2014 >> XTS Base >> Repair and Diagnosis >> Accessories & Equipment >> Drivers Assistance Systems - ADAS >> Object Detection System And Pedestrian Protection System >> Schematic Wiring Diagrams >> Object Detection Wiring Schematics >> Power, Ground and Serial Data (UGN/UVZ)

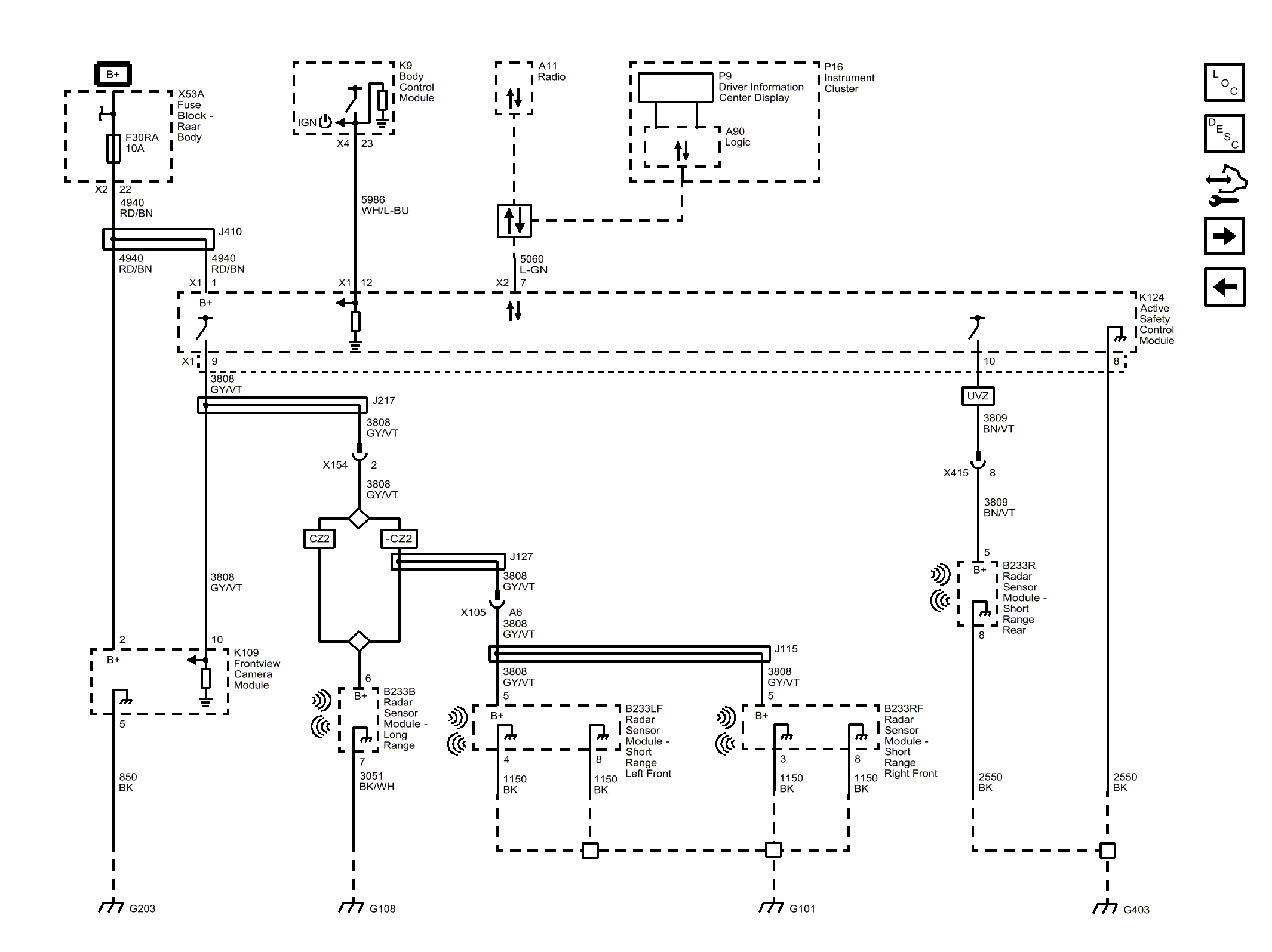
Power, Ground and Serial Data (UGN/UVZ)

Fig 1: Power, Ground and Serial Data (UGN/UVZ)
GM3254401Courtesy of GENERAL MOTORS COMPANY