LEMON Manuals: Even more car manuals for everyone
Home >> Cadillac >> 2012 >> Escalade EXT >> Repair and Diagnosis >> External Pages >> Different car >> Section 1364 (Shift Interlock System) >> Schematic and Routing Diagrams >> Shift Lock Control Schematics

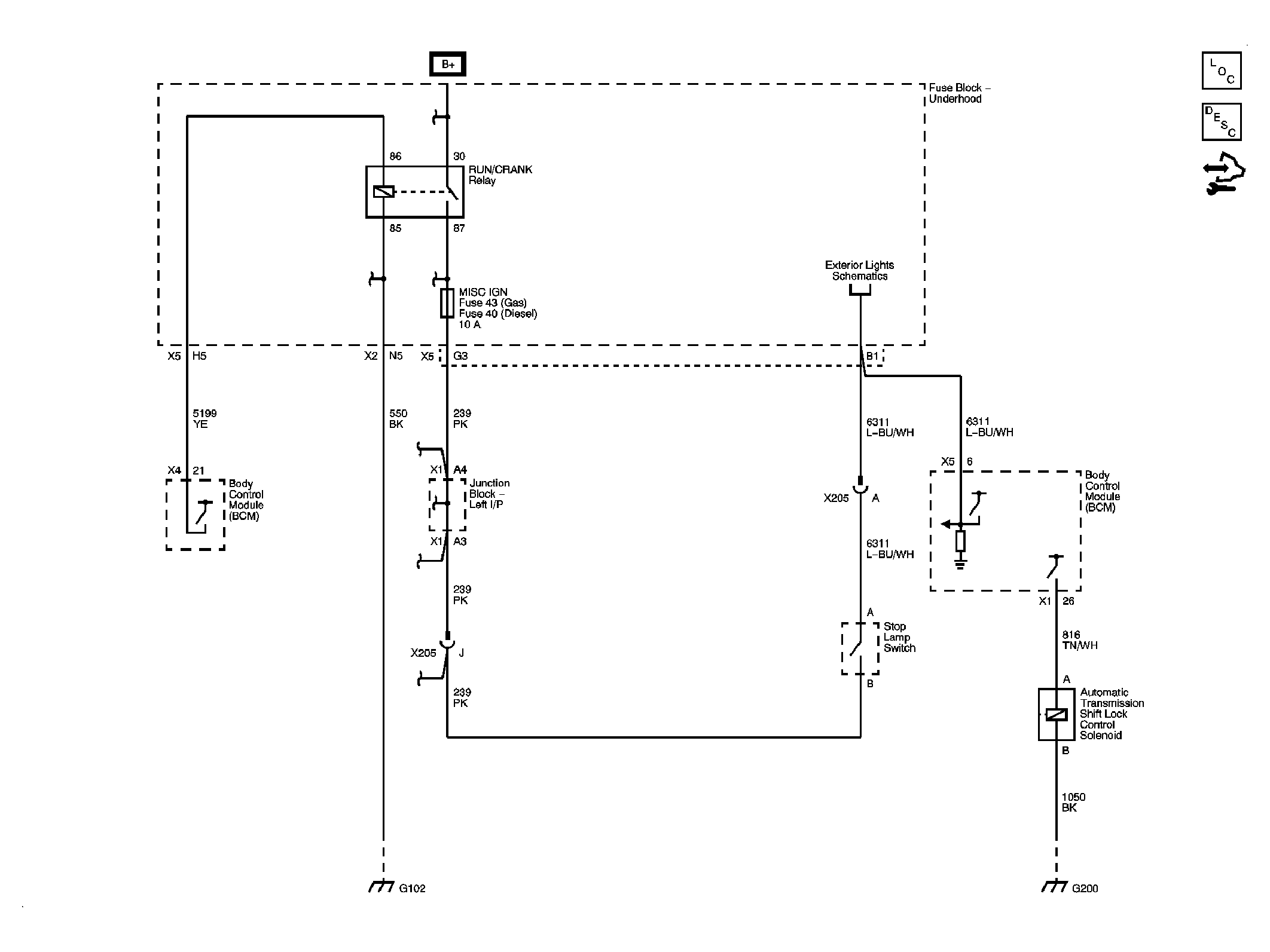
Shift Lock Control Schematics

WARNING: This page is about a different car, the 2009 GMC Sierra, 2009 GMC Cab & Chassis Sierra, 2009 Chevrolet Silverado, and 2009 Chevrolet Cab & Chassis Silverado. However, it is still accessible from the selected car via links, so may be relevant.
Fig 1: Shift Lock Control Circuit Schematic
GM2065291Courtesy of GENERAL MOTORS CORP.