LEMON Manuals: Even more car manuals for everyone
Home >> Cadillac >> 2012 >> Escalade EXT >> Repair and Diagnosis >> External Pages >> Different car >> Section 1190 (Door Lock Systems & Door Handles) >> Schematic and Routing Diagrams >> Door Control Module Schematics

Door Control Module Schematics

WARNING: This page does not describe the selected car, but rather 8 other vehicles, including the 2008 GMC Yukon XL, 2008 GMC Yukon, 2008 Chevrolet Tahoe, 2008 Chevrolet Suburban, and 2008 Chevrolet Avalanche. However, it is still accessible from the selected car via links, so may be relevant.
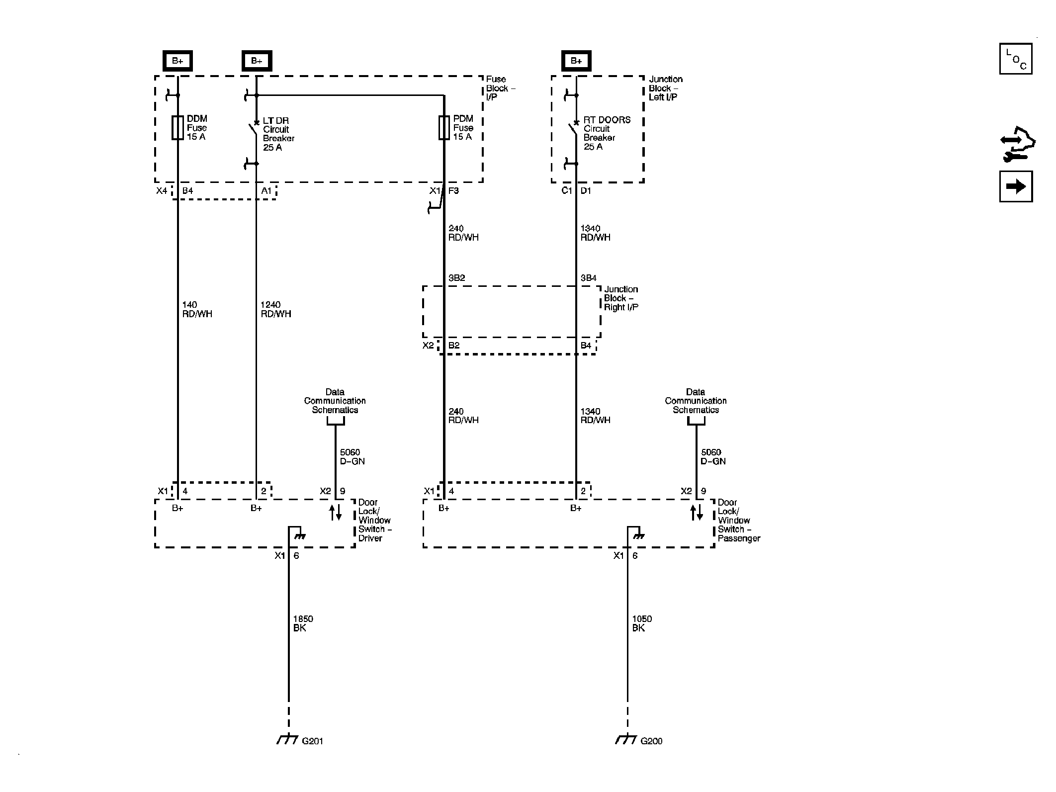
Fig 1: Module Power, Ground, and Serial Data
GM1907220Courtesy of GENERAL MOTORS CORP.
Fig 2: Outside Rearview Mirror References
GM1907222Courtesy of GENERAL MOTORS CORP.
Fig 3: Door Lock, Window, and Lighting System References
GM1907224Courtesy of GENERAL MOTORS CORP.
Fig 4: Heated Seat References
GM1907226Courtesy of GENERAL MOTORS CORP.